登录  | 立即注册

游客您好!登录后享受更多精彩

查看: 5245|回复: 33

滨海滴滴快车司机态度恶劣并要求多付“新年红包”(多付钱)

  [复制链接]

158

主题

10

回帖

220

积分

进士

积分
220
发表于 2019-2-11 10:21 | 显示全部楼层 |阅读模式 | 来自江苏
2月10日上午11:59分,我叫了滴滴快车车牌为苏JQ139P。我们上车后司机要求我们等下付账时多付10元,我们感到莫名其妙,为什么要多付10元?
    便问司机为什么,司机说是“新年红包”。那请问什么时候滴滴打车春节期间叫车要多交钱?多交“新年红包”?我们就问并要求不付这多余的10元钱,司机尽然一脸无所谓的说:“那你们不给的话就下车呗”请问这是司机应该有的服务态度吗?这就不得不让我怀疑滴滴平台的管理水平了!
    随后,我们下了车,但订单一直处于未完成状态,我们就跑过去提醒司机要取消,司机说:他先加我支付宝付钱给我,然后让我们付订单上的钱。司机当时说他会取消的,可是到了晚上22:16还是没有取消,我便发信息问司机,司机也不回!我就打电话问司机,司机接通了问我:“你们是不是上午的那个九块钱订单的那个姑娘”我说:“是的”。司机便果断把电话给挂断了,电话进行了13秒就被挂了。
    请问这是司机服务应有的态度吗?请问滴滴平台是不是也有一定的责任呢?我们在乎的不是这几块钱,而是司机这恶劣的态度以及他的不诚信!请尽快给我们一个合理的解释!(以下是相关内容的截图)





095428l7czc8474jx428o0.png
095428vxcjwh41seexeexz (1).png
095428vxcjwh41seexeexz.png
223413drt3eeno3rq3crer.jpg
223413y1zztrmuef2ev2rf.jpg
223413mpzyxm3kpkxr2y43.jpg
回复

使用道具 举报

2069

主题

1万

回帖

4万

积分

巡抚

积分
48733
发表于 2019-2-11 10:57 来自手机 | 显示全部楼层 | 来自江苏
多给是情份,不给是本分
回复 支持 4 反对 0

使用道具 举报

167

主题

2万

回帖

4万

积分

巡抚

积分
48106
发表于 2019-2-11 10:33 来自手机 | 显示全部楼层 | 来自江苏
过年期间多付一点是情有可言的,油也贵,人家也是指忘跑车过日子的
回复 支持 3 反对 0

使用道具 举报

167

主题

2万

回帖

4万

积分

巡抚

积分
48106
发表于 2019-2-11 13:54 来自手机 | 显示全部楼层 | 来自江苏
小情趣 发表于 2019-2-11 11:10
你以后就别叫滴滴了,出租车便宜说不定 七八块钱还能上门接你

把你伙死了,我二十八在滨海打的上车就20块,
回复 支持 2 反对 0

使用道具 举报

10

主题

8255

回帖

2万

积分

按察使

积分
21588
发表于 2019-2-11 12:54 来自手机 | 显示全部楼层 | 来自江苏
回复 支持 2 反对 0

使用道具 举报

2069

主题

1万

回帖

4万

积分

巡抚

积分
48733
发表于 2019-2-11 10:55 来自手机 | 显示全部楼层 | 来自江苏
投诉,记得去年过年大年初一去看电影,叫的滴滴打车,驾驶员响水的,我主动要多给五块钱,人家坚决不要,说不允许
回复 支持 2 反对 0

使用道具 举报

1

主题

14

回帖

80

积分

书童

积分
80
发表于 2019-2-14 08:56 来自手机 | 显示全部楼层 | 来自江苏
春节到处堵车,多加一点也不过分
回复 支持 1 反对 0

使用道具 举报

63

主题

2012

回帖

6024

积分

知府

积分
6024
发表于 2019-2-12 00:03 来自手机 | 显示全部楼层 | 来自江苏
看到吧,红包都是由平台给的和奖励都是一个道理,和乘客无关,还有乘客没有及时付款,平台会自动垫付车费,不需要向乘客收取任何费用,也不怕乘客不付钱什么的。
20190212_54472_1549901026433.png
回复 支持 1 反对 0

使用道具 举报

63

主题

2012

回帖

6024

积分

知府

积分
6024
发表于 2019-2-11 23:56 来自手机 | 显示全部楼层 | 来自江苏
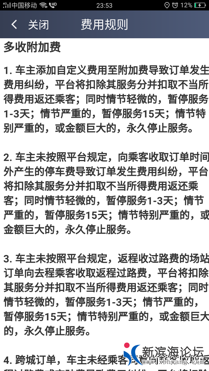
说实在的这位司机的后果都在这里。
20190211_54472_1549900580205.png
20190211_54472_1549900580520.png
20190211_54472_1549900580748.png
20190211_54472_1549900580966.png
回复 支持 1 反对 0

使用道具 举报

63

主题

2012

回帖

6024

积分

知府

积分
6024
发表于 2019-2-11 23:41 来自手机 | 显示全部楼层 | 来自江苏
A陌上花开 发表于 2019-2-11 11:13
我估计还是个人的问题吧  前两天我打滴滴的时候没要求多给 系统出来多少就多少

现在滴滴,订单行程一开始,就自动全程录音了,司机不得以任何理由向乘客收去现金或加价,司机如果提出加价你可以取消订单,说明情况,要求滴滴调取录音,有的也不需要乘客投诉,系统在自动录音时,系统会提取关键词,系统识别到司机在收费,直接就封号了。
回复 支持 1 反对 0

使用道具 举报

63

主题

2012

回帖

6024

积分

知府

积分
6024
发表于 2019-2-11 23:33 来自手机 | 显示全部楼层 | 来自江苏
乘客上车后,司机不得以任何理由,向乘客收取现金或加价,有此类问题乘客可以取消订单,向平台投诉,司机可能避免不了被封号30天的处罚,春节期间是有红包的,但是这个红包是由平台支付给司机的,跟乘客无关的,还有春节期间滴滴会加价两元,这个两元是平台自动向乘客索取的,会加在订单里,系统会一起支付给司机,还有乘客不一定要下车,一定要支付车费,可以下车后36个小时内付款,哪怕下次打车在付款都没有关系,【滴滴向司机承诺过,司机只管接单,乘客不付款,平台会付款给司机】。
回复 支持 1 反对 0

使用道具 举报

4

主题

13

回帖

1782

积分

州判

积分
1782
发表于 2019-2-11 11:03 来自手机 | 显示全部楼层 | 来自江苏
如果出租车不涨价,滴滴也不会涨价的!
回复 支持 反对

使用道具 举报

2

主题

10

回帖

359

积分

进士

积分
359
发表于 2019-2-11 11:10 来自手机 | 显示全部楼层 | 来自江苏
你以后就别叫滴滴了,出租车便宜说不定 七八块钱还能上门接你

回复 支持 反对

使用道具 举报

33

主题

1833

回帖

5122

积分

知府

积分
5122
发表于 2019-2-11 11:13 来自手机 | 显示全部楼层 | 来自江苏
我估计还是个人的问题吧  前两天我打滴滴的时候没要求多给 系统出来多少就多少
回复 支持 1 反对 0

使用道具 举报

31

主题

599

回帖

1833

积分

州判

积分
1833
发表于 2019-2-11 11:14 来自手机 | 显示全部楼层 | 来自江苏
回复 支持 反对

使用道具 举报

123

主题

3319

回帖

1万

积分

管理员

积分
11259
发表于 2019-2-11 11:21 来自手机 | 显示全部楼层 | 来自江苏
路过,估计是沟通态度问题
回复 支持 反对

使用道具 举报

33

主题

1833

回帖

5122

积分

知府

积分
5122
发表于 2019-2-11 11:26 来自手机 | 显示全部楼层 | 来自江苏

出租车是嘴一张多少就多少  还骂人 我坐出租车的时候听见驾驶员的群里再说的
回复 支持 1 反对 0

使用道具 举报

您需要登录后才可以回帖 登录 | 立即注册

本版积分规则

Powered by Discuz! X3.5

Copyright © 2001-2020, Tencent Cloud.

快速回复 返回顶部 返回列表