登录  | 立即注册

游客您好!登录后享受更多精彩

查看: 13305|回复: 43

2019年滨海县春学期中小学收费标准的通知

    [复制链接]

1496

主题

18

回帖

2513

积分

知县

积分
2513
发表于 2019-2-16 11:21 | 显示全部楼层 |阅读模式 | 来自江苏
孩子们
你们的寒假余额不足啦!

640.gif

2019春季开学在即
2月14日
滨海县教育局、物价局联合公布了
关于2019年春学期中小学服务性收费和
代收费预收标准的通知
快看看你家孩子要交多少学费?


关于2019年春学期中小学服务性收费和
代收费预收标准的通知

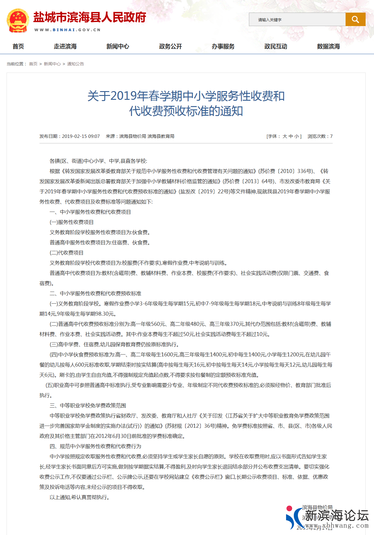
各镇(区、街道)中心小学、中学,县直各学校:

根据《转发国家发展改革委教育部关于规范中小学服务性收费和代收费管理有关问题的通知》(苏价费〔2010〕336号)、《转发国家发展改革委新闻出版总署教育部关于加强中小学教辅材料价格监管的通知》(苏价费〔2013〕64号)、市发改委市教育局《关于2019年春学期中小学服务性收费和代收费预收标准的通知》(盐发改〔2019〕22号)等文件精神,现就我县2019年春学期中小学服务性收费、代收费项目及收费标准等问题通知如下:
一、中小学服务性收费和代收费项目
(一)服务性收费项目
义务教育阶段学校服务性收费项目为:伙食费。
普通高中服务性收费项目为:住宿费、伙食费。
(二)代收费项目
义务教育阶段学校代收费项目为:校服费(不作要求),寒假作业费,中考说明与训练。
普通高中代收费项目为:教材(含磁带)费、教辅材料费、作业本费、校服费(不作要求)、社会实践活动费(仅限门票、交通费、食宿费)。
二、中小学服务性收费和代收费预收标准
(一)义务教育阶段学校。寒假作业费小学3-6年级每生每学期15元,初中7-9年级每生每学期18元,中考说明与训练8年级每生每学期14元,9年级每生每学期98.30元。
(二)普通高中代收费预收标准分别为:高一年级560元、高二年级480元、高三年级370元,其代办范围包括:教材(含磁带)费、教辅材料费、作业本费、社会实践活动费。其中:作业本费每生不超过50元,社会实践活动费每生不超过10元。
(三)高中学费、住宿费,幼儿园保育教育费仍按原标准执行。
(四)中小学伙食费预收标准为:高一、高二年级每生1600元,高三年级每生1400元,初中每生1400元,小学每生1200元,在幼儿园午餐的幼儿按每人600元标准收取,学期结束时按实结算(高中按每生每天16元,初中按每生每天14元,小学按每生每天12元,幼儿园每生每天6元)。刷卡的,由学生自由充值,不得强制规定充值起点数,不得要求按包餐制的定额预收标准充值。
    (五)职业高中可参照普通高中标准执行,受专业影响需要分专业、年级制定不同代收费预收标准的,必须报经物价、教育部门批准后执行。
三、中等职业学校免学费政策范围
中等职业学校免学费政策执行省财政厅、发改委、教育厅和人社厅《关于印发〈江苏省关于扩大中等职业教育免学费政策范围进一步完善国家助学金制度的实施办法(试行)〉的通知》(苏财规〔2012〕36号)精神。免学费标准按照省、市、县(区、市)各级人民政府及其价格主管部门在2012年6月30日前批准的学费标准确定。
四、规范中小学服务性收费和代收费行为
中小学按照规定收取服务性收费和代收费,必须坚持学生或学生家长自愿的原则。学校在收取费用时,应以书面形式告知学生家长,经学生家长书面同意后方可实施,做到按学期据实结算,不得盈利,及时向学生家长退回结余部分并公布收费支出清单。要切实强化收费公示工作,不仅要通过公示栏、公示牌公示,还要在学校网站建立《收费公示栏》窗口,长期公示收费项目、标准、依据、优惠政策及投诉电话等内容,未经公示的项目不得收取。
以上通知,希认真贯彻执行。
滨海县物价局
滨海县教育局
2019年2月14日
滨海县人民政府 通知公告 关于2019年春学期中小学服务性收费和代收费预收标准的通知_看图王.png
点击查看高清大图

回复

使用道具 举报

2069

主题

1万

回帖

4万

积分

巡抚

积分
48733
发表于 2019-2-16 11:31 来自手机 | 显示全部楼层 | 来自江苏
上有政策下有对策,祖国的未来变成无耻之徒的捞钱工具
回复 支持 8 反对 0

使用道具 举报

12

主题

557

回帖

1591

积分

州判

积分
1591
发表于 2019-2-16 11:29 来自手机 | 显示全部楼层 | 来自江苏
杜绝乱收费,但是会换花样让你掏钱
回复 支持 6 反对 0

使用道具 举报

167

主题

2万

回帖

4万

积分

巡抚

积分
48106
发表于 2019-2-16 11:57 来自手机 | 显示全部楼层 | 来自江苏
都安这是收,校长怎么办,学校中层领导怎么办,高三年级一放假就回来拿钱的,交这样费那样费,一个学期要一个人要交上去比学费多多少b倍的
回复 支持 4 反对 0

使用道具 举报

5225

主题

4万

回帖

12万

积分

总督

积分
121160
发表于 2019-2-17 06:21 来自手机 | 显示全部楼层 | 来自江苏
怎么就不能引起有关部门的重视的
回复 支持 2 反对 0

使用道具 举报

5225

主题

4万

回帖

12万

积分

总督

积分
121160
发表于 2019-2-17 06:20 来自手机 | 显示全部楼层 | 来自江苏
提到这个就是骂声一片
回复 支持 2 反对 0

使用道具 举报

12

主题

857

回帖

3087

积分

知县

积分
3087
发表于 2019-2-16 12:06 来自手机 | 显示全部楼层 | 来自江苏
一~土~君 发表于 2019-2-16 11:57
都安这是收,校长怎么办,学校中层领导怎么办,高三年级一放假就回来拿钱的,交这样费那样费,一个学期 ...

对,某中学只要放假,肯定回来要钱,后收的钱比学费贵多少倍!
回复 支持 2 反对 0

使用道具 举报

5

主题

688

回帖

1909

积分

州判

积分
1909
发表于 2019-2-18 01:33 来自手机 | 显示全部楼层 | 来自江苏
雨点 发表于 2019-2-17 06:21
怎么就不能引起有关部门的重视的

有关部门也想弄挂油肠子嘛
回复 支持 1 反对 0

使用道具 举报

12

主题

947

回帖

2774

积分

知县

积分
2774
发表于 2019-2-17 21:02 来自手机 | 显示全部楼层 | 来自江苏
我知道有乱收费,会不会给我提供线索的好处,如果有,我都捐给贫穷孩子
回复 支持 1 反对 0

使用道具 举报

0

主题

20

回帖

1013

积分

州判

积分
1013
发表于 2019-2-17 20:27 来自手机 | 显示全部楼层 | 来自江苏
规定了伙食费,怎么没有规定每餐烧的是什么菜,请有关领导暗访一下
回复 支持 1 反对 0

使用道具 举报

5225

主题

4万

回帖

12万

积分

总督

积分
121160
发表于 2019-2-17 06:21 来自手机 | 显示全部楼层 | 来自江苏
怎么就让老百姓失望到这样了
回复 支持 1 反对 0

使用道具 举报

167

主题

2万

回帖

4万

积分

巡抚

积分
48106
发表于 2019-2-16 12:11 来自手机 | 显示全部楼层 | 来自江苏
卖手机号码 发表于 2019-2-16 12:06
对,某中学只要放假,肯定回来要钱,后收的钱比学费贵多少倍!

哪里高中都是不是某中学
回复 支持 1 反对 0

使用道具 举报

12

主题

857

回帖

3087

积分

知县

积分
3087
发表于 2019-2-16 12:15 来自手机 | 显示全部楼层 | 来自江苏
一~土~君 发表于 2019-2-16 12:11
哪里高中都是不是某中学

新滨中不乱收费!
回复 支持 反对

使用道具 举报

167

主题

2万

回帖

4万

积分

巡抚

积分
48106
发表于 2019-2-16 12:16 来自手机 | 显示全部楼层 | 来自江苏
回复 支持 反对

使用道具 举报

12

主题

857

回帖

3087

积分

知县

积分
3087
发表于 2019-2-16 12:17 来自手机 | 显示全部楼层 | 来自江苏
回复 支持 反对

使用道具 举报

167

主题

2万

回帖

4万

积分

巡抚

积分
48106
发表于 2019-2-16 12:18 来自手机 | 显示全部楼层 | 来自江苏

滨中念的啊?高一高二要好点吧
回复 支持 反对

使用道具 举报

您需要登录后才可以回帖 登录 | 立即注册

本版积分规则

Powered by Discuz! X3.5

Copyright © 2001-2020, Tencent Cloud.

快速回复 返回顶部 返回列表