登录  | 立即注册

游客您好!登录后享受更多精彩

查看: 14554|回复: 25

权威发布!投资1.32亿元,滨海坎北小学要建新校区…

    [复制链接]

1994

主题

405

回帖

7460

积分

知府

积分
7460

活跃会员热心会员推广达人宣传达人灌水之王积分达人

发表于 2019-6-11 18:16 | 显示全部楼层 |阅读模式 | 来自江苏

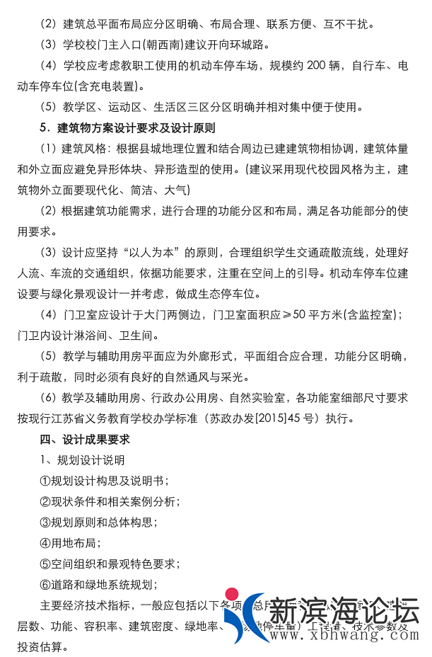
现有坎北小学占地面积14.56亩,建筑面积3026平方米,学生2565人(部分学生暂时在城北小学上课),因无法扩建化解大班额问题,并且地理位置位于坎北菜场东边,交通拥堵。

为了加快推进教育现代化建设和县城布局调整,县委县政府决定迁建坎北小学,新校址位于环城路北边,北八滩渠西边,坎北法庭东边,学校规模为10轨60班,校园占地面积61654平方米(92.5亩),总建筑面积约33000平方米,总投资约13200万元。

点击图片可查看高清大图
微信截图_20190611180530.png 微信截图_20190611180546.png
点击图片可查看高清大图
微信截图_20190611180558.png 微信截图_20190611180609.png
为此举点
让我们一起期待





回复

使用道具 举报

11

主题

65

回帖

2004

积分

知县

积分
2004
发表于 2019-6-11 18:45 来自手机 | 显示全部楼层 | 来自江苏
回复

使用道具 举报

65

主题

854

回帖

8332

积分

知府

积分
8332
发表于 2019-6-11 18:33 来自手机 | 显示全部楼层 | 来自江苏
回复

使用道具 举报

47

主题

6714

回帖

1万

积分

按察使

积分
16391
发表于 2019-6-11 19:06 来自手机 | 显示全部楼层 | 来自江苏
回复 支持 2 反对 0

使用道具 举报

0

主题

3

回帖

109

积分

秀才

积分
109
发表于 2019-6-13 02:20 来自手机 | 显示全部楼层 | 来自江苏
回复 支持 1 反对 0

使用道具 举报

5

主题

11

回帖

1044

积分

州判

积分
1044
发表于 2019-6-12 15:45 来自手机 | 显示全部楼层 | 来自江苏
何时再建个初中部?就能解决更多孩子上中学的问题了!
回复 支持 1 反对 0

使用道具 举报

1457

主题

1万

回帖

4万

积分

巡抚

积分
45106
发表于 2019-6-12 06:53 来自手机 | 显示全部楼层 | 来自江苏
提示: 作者被禁止或删除 内容自动屏蔽
回复

使用道具 举报

1

主题

134

回帖

1231

积分

州判

积分
1231
发表于 2019-6-12 06:40 来自手机 | 显示全部楼层 | 来自江苏
回复 支持 反对

使用道具 举报

1457

主题

1万

回帖

4万

积分

巡抚

积分
45106
发表于 2019-6-12 06:52 来自手机 | 显示全部楼层 | 来自江苏
提示: 作者被禁止或删除 内容自动屏蔽
回复 支持 反对

使用道具 举报

1457

主题

1万

回帖

4万

积分

巡抚

积分
45106
发表于 2019-6-12 06:53 来自手机 | 显示全部楼层 | 来自江苏
提示: 作者被禁止或删除 内容自动屏蔽
回复

使用道具 举报

26

主题

857

回帖

2472

积分

知县

积分
2472
发表于 2019-6-12 12:18 来自手机 | 显示全部楼层 | 来自江苏
回复

使用道具 举报

13

主题

365

回帖

1485

积分

州判

积分
1485
发表于 2019-6-12 13:36 来自手机 | 显示全部楼层 | 来自江苏
回复

使用道具 举报

您需要登录后才可以回帖 登录 | 立即注册

本版积分规则

Powered by Discuz! X3.5

Copyright © 2001-2020, Tencent Cloud.

快速回复 返回顶部 返回列表