登录  | 立即注册

游客您好!登录后享受更多精彩

查看: 3287|回复: 13

朋友圈全在晒“双黄蛋”雪糕?抽查结果来了,不合格!

  [复制链接]

30

主题

228

回帖

549

积分

县丞

积分
549
发表于 2019-6-28 10:04 | 显示全部楼层 |阅读模式 | 来自江苏
“没有雪糕的夏天都是耍流氓”
高温难耐,何以解忧,唯有雪糕
而每年夏天也必有一款雪糕爆火

近期志玲的微博及朋友圈
都在晒吹爆全网的“双蛋黄雪糕”
不出意外今年夏天的雪糕C位




但是,最近
这款网红雪糕却摊上事了!
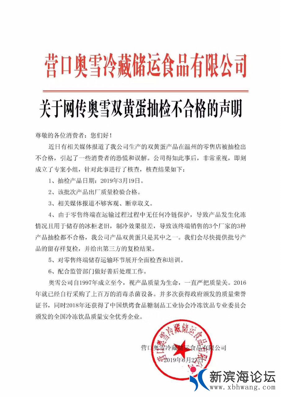
“双黄蛋”被抽检出不合格
6月21日,温州市市场监督管理局发布夏令食品安全专项监督抽检通告。其中,“奥雪”牌双黄蛋(咸蛋黄牛奶味)雪糕被检出菌落总数和大肠菌群超标!


(点击查看大图)

菌落总数超过标准值说明部分企业未按要求严格按照生产加工过程的卫生控制要求,还有可能与产品包装密封不严,储运条件控制不当等有关。此次不合格产品主要是雪糕类,主要原因是产品灭菌不彻底或包材受污染以及储存、运输污染。
运输和销售过程等各个环节,生产设备不干净、工人不注意卫生、杀菌设施失控、包装车间和销售环境太差均有可能导致大肠菌群超标。消费者食用大肠菌群超标严重的食品,很容易患痢疾等肠道疾病,可能引起呕吐、腹泻等症状。
总而言之,从上述抽检来看
这款网红双黄蛋雪糕确实不够卫生!

在给大家带来舌尖上享受的同时
椰子灰雪糕

大概就是这种吃水泥挖煤的感觉让网友们趋之若鹜,这款冰激凌经常在便利店里断货。

但是这款雪糕在去年的时候却差点引起大众的恐慌,因为发现国内网红的雪糕,国外早已禁售。其原因有二:
1、摄入过多的活性炭会导致人体脱水和便秘,影响人体营养素的吸收。
2、活性炭在人体肠胃中吸收药物,可使避孕药以及其它处方药药效降低。
液氮冰淇凌

“仙气”飘飘然,看起来很凉爽、很好玩~但柳州一个小朋友在吃它的时候却被冻伤了!


19楼网友热评:
@z张扬风平浪静:这个在食品行业应该都有的,无非是你送检的那批次怎么样?平时那个机器忙着运作,清洗的工艺流程没有达到要求,超标多少而已,有木有过国家的标准。
@Mr___好:对网红两字无好感。
@悠悠远远:基本上不太会特意去吃什么网红产品,网红产品往往都是一阵风,过后就没有了,这样的产品,质量多少堪忧。

大家一定要注意!
消费者如发现合法消费权益受到损害
也可以拨打12345电话

回复

使用道具 举报

79

主题

2072

回帖

5749

积分

知府

积分
5749
发表于 2019-6-28 10:05 来自手机 | 显示全部楼层 | 来自江苏
回复 支持 反对

使用道具 举报

355

主题

281

回帖

1万

积分

超级版主

积分
12961
发表于 2019-6-28 10:05 | 显示全部楼层 | 来自江苏
我是很少吃的,这样可以更不吃了
回复 支持 反对

使用道具 举报

28

主题

3097

回帖

9895

积分

知府

积分
9895
发表于 2019-6-28 10:13 来自手机 | 显示全部楼层 | 来自江苏
我女儿昨天还吃的呢说是网红产品
回复 支持 反对

使用道具 举报

5225

主题

4万

回帖

12万

积分

总督

积分
121160
发表于 2019-6-28 10:17 来自手机 | 显示全部楼层 | 来自江苏
回复 支持 反对

使用道具 举报

4

主题

80

回帖

377

积分

进士

积分
377
发表于 2019-6-28 10:18 来自手机 | 显示全部楼层 | 来自江苏
小牌子请个大明星代言,卖的还挺贵的,
回复 支持 反对

使用道具 举报

42

主题

1547

回帖

7117

积分

知府

积分
7117
发表于 2019-6-28 10:41 来自手机 | 显示全部楼层 | 来自江苏
这下注意了,多谢提醒
回复 支持 反对

使用道具 举报

77

主题

1797

回帖

9526

积分

知府

积分
9526
发表于 2019-6-28 11:15 来自手机 | 显示全部楼层 | 来自江苏

这个雪糕是安全的,是门市卖冰棍的没有达到低温要求,形成二次冷冻就会变形变质
回复 支持 反对

使用道具 举报

5225

主题

4万

回帖

12万

积分

总督

积分
121160
发表于 2019-6-28 11:19 来自手机 | 显示全部楼层 | 来自江苏
聆听秋雨 发表于 2019-6-28 11:15
这个雪糕是安全的,是门市卖冰棍的没有达到低温要求,形成二次冷冻就会变形变质

哦,这个你懂。
回复 支持 反对

使用道具 举报

77

主题

1797

回帖

9526

积分

知府

积分
9526
发表于 2019-6-28 11:26 来自手机 | 显示全部楼层 | 来自江苏
回复 支持 反对

使用道具 举报

您需要登录后才可以回帖 登录 | 立即注册

本版积分规则

Powered by Discuz! X3.5

Copyright © 2001-2020, Tencent Cloud.

快速回复 返回顶部 返回列表