登录  | 立即注册

游客您好!登录后享受更多精彩

查看: 2164|回复: 4

本名王峰被写成“汪峰”,县委书记怒了

  [复制链接]

2069

主题

1万

回帖

4万

积分

巡抚

积分
48733
发表于 2019-12-29 09:28 来自手机 | 显示全部楼层 |阅读模式 | 来自江苏


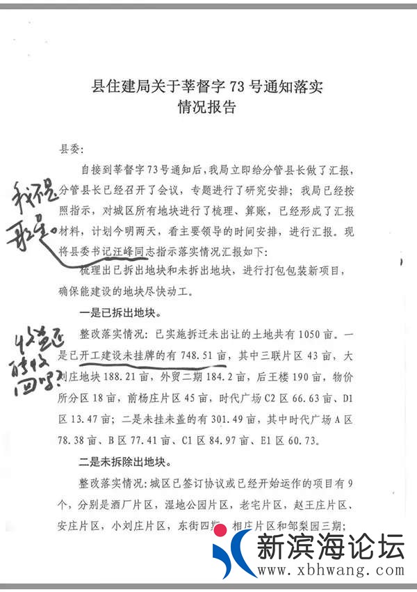
日前,澎湃新闻从山东莘县多名政界人士处证实,12月11日,莘县住房和城乡建设局向县委提交一份题为“县住建局关于莘督字73号通知落实情况报告”,该报告中出现了多处错别字和不规范之处,莘县县委书记王峰在批示时进行了一一改正。
20191229_15974_1577582911683.jpg
20191229_15974_1577582911721.jpg
20191229_15974_1577582911752.jpg
莘县住建局关于莘督字73号通知落实情况报告。

其中,该报告中提及王峰名字时将其写成了“汪峰”,王峰在批示中写道“我不是歌星”。另外,该报告中还出现标点错误和相关人员签字疑似为复印体,都被王峰一一指出。

除了改正其中的各处错误外,王峰还在该报告上批示说,“一张半纸的稿子,错误百出,如果真的认真研究了,就要附上详细的地块情况和图表。要认真核算相关的数据。我的名字都错了,标点符号都错了,让我如何相信你们的书面汇报。县委的督查件就是这么不严肃?这个件请传所有常委同志和副县长阅,请xx同志抓一抓,工作作风,岂是小事!!”

评论丨工作作风无小事,精神懈怠要不得

精神懈怠是工作大敌。民谚为之画像:“平平安安占位子,忙忙碌碌装样子,疲疲沓沓混日子”,老百姓讥其为“庸官”,嘲其“昏官”,既是责备其尸位素餐、当一天和尚撞一天钟,更是忧虑其尽职不当、贻误发展。

马虎应付是阻碍前进的惰力。把书记大名弄错、土地指标款记错,不一而足,但我们也要放眼身边,防止暮气滋生惰气甚至邪气。这种状态,是没办法维护好群众利益的,必须要提前补课、增强点过硬的业务本领才行。

抓落实要真刀真枪,说到就要做到;解难题就要扑下身子,真正去一线发现问题的症结、核实政策的细节,在真干实干中找突破、抓进度;制定的举措、方案、建议要务实管用,让基层干部爱用、群众感到受用。否则,一谬千里,真的又让人大喊“我不是歌星”了。

有句话说得好,“文经我手无差错,事交我办请放心”。毕竟,对未来的一切慷慨,就是把辛勤的努力奉献给现在。
回复

使用道具 举报

5225

主题

4万

回帖

12万

积分

总督

积分
121160
发表于 2019-12-29 17:47 来自手机 | 显示全部楼层 | 来自江苏
回复 支持 1 反对 0

使用道具 举报

5225

主题

4万

回帖

12万

积分

总督

积分
121160
发表于 2019-12-29 17:46 来自手机 | 显示全部楼层 | 来自江苏
回复 支持 1 反对 0

使用道具 举报

12

主题

557

回帖

1591

积分

州判

积分
1591
发表于 2019-12-29 10:49 来自手机 | 显示全部楼层 | 来自江苏
回复 支持 反对

使用道具 举报

2069

主题

1万

回帖

4万

积分

巡抚

积分
48733
 楼主| 发表于 2019-12-29 10:52 来自手机 | 显示全部楼层 | 来自江苏

混、骗、侬、捞、享乐……组织、纪律、为人民服务观念全无!
回复 支持 反对

使用道具 举报

您需要登录后才可以回帖 登录 | 立即注册

本版积分规则

Powered by Discuz! X3.5

Copyright © 2001-2020, Tencent Cloud.

快速回复 返回顶部 返回列表