登录  | 立即注册

游客您好!登录后享受更多精彩

查看: 1971|回复: 0

@滨海人,江苏新冠核酸和抗体检测收费标准公布

[复制链接]

2069

主题

1万

回帖

4万

积分

巡抚

积分
48733
发表于 2020-4-22 06:50 来自手机 | 显示全部楼层 |阅读模式 | 来自江苏

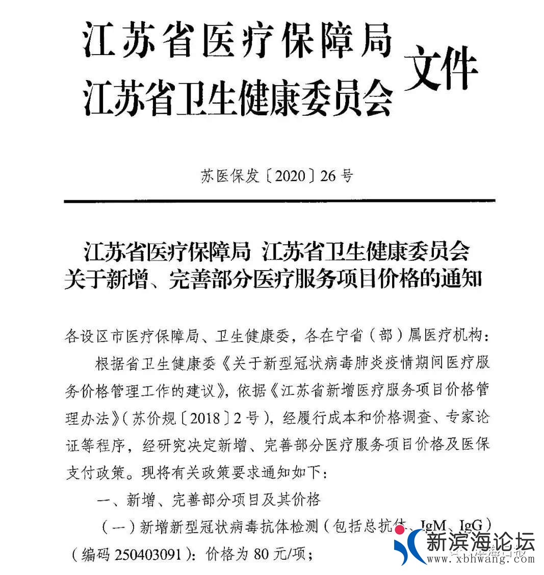
日前,省医保局、省卫健委发布《关于新增、完善部分医疗服务项目价格的通知》(以下简称 " 通知 "),新增新型冠状病毒抗体检测和新型冠状病毒核酸检测等医疗服务项目,并确定了收费标准。
20200422_15974_1587509449086.jpg
小编注意到,新增新型冠状病毒抗体检测(包括总抗体、IgM、IgG)(编码 250403091)价格为 80 元 / 项;新增新型冠状病毒核酸检测(PCR 法)编码(250403092)价格为240 元 / 次;患者住院期间新型冠状病毒核酸检测收费最高不超过 480 元 / 人。同时,完善超敏 C 反应蛋白测定(编码 250301017-c),将原方法学 " 荧光免疫法 " 修改为 " 各种免疫学方法 "。
20200422_15974_1587509449143.jpg
通知要求,此次新增医疗服务项目价格均为最高指导价格,不得上浮。新增医疗服务项目价格为试行价格,试行期为一年,试行期间医保支付类别为 " 丙 " 类。疫情防控期间,按江苏省医疗保障局、江苏省财政厅《转发国家医疗保障局 财政部关于做好新型冠状病毒感染的肺炎疫情医疗保障的通知》(苏医保电传〔2020〕2 号)和江苏省医疗保障局、江苏省财政厅、江苏省卫生健康委《关于做好新型冠状病毒感染的肺炎疫情医疗保障工作的补充通知》(苏医保电传〔2020〕4 号)的规定执行。

通知还要求,各公立医疗机构要加强内部管理,实行价格公示,落实费用清单制,进一步规范医疗服务价格行为。
20200422_15974_1587509449218.jpg

回复

使用道具 举报

您需要登录后才可以回帖 登录 | 立即注册

本版积分规则

Powered by Discuz! X3.5

Copyright © 2001-2020, Tencent Cloud.

快速回复 返回顶部 返回列表