登录  | 立即注册

游客您好!登录后享受更多精彩

查看: 14972|回复: 14

滨海又一城区好地块将拆迁建安置小区…

    [复制链接]

1812

主题

21

回帖

3170

积分

知县

积分
3170
发表于 2020-7-11 08:26 | 显示全部楼层 |阅读模式 | 来自江苏
好消息
滨海这个地方要新增一处安置小区啦
现场房屋上写满了“拆”
房屋搬迁范围为
东至红星小学西侧大沟 西至景湖路
南至长明支路 北至长虹路
微信图片_20200711082608.jpg 微信图片_20200711082610.jpg 微信图片_20200711082611.jpg 微信图片_20200711082613.jpg 微信图片_20200711082615.png 微信图片_20200711082617.png 微信图片_20200711082619.png
相关补偿方案也公示了
快来看看吧
↓↓↓
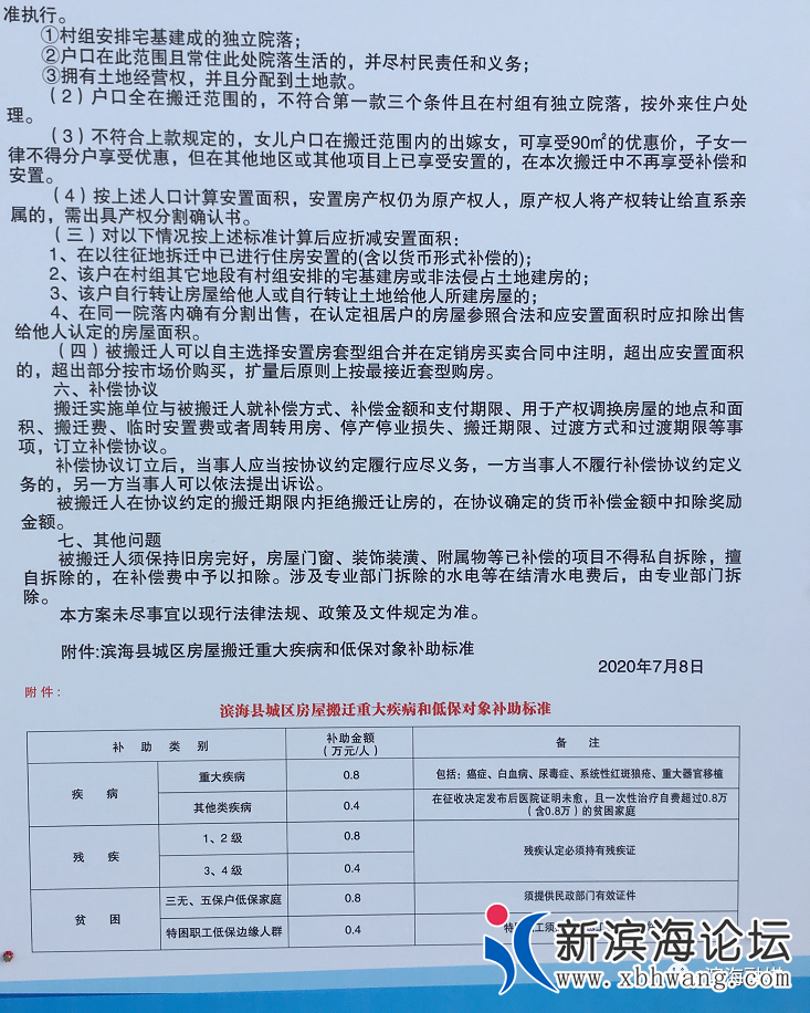
响坎河风光带(国有土地)项目
房屋搬迁补偿方案
微信图片_20200711082622.jpg
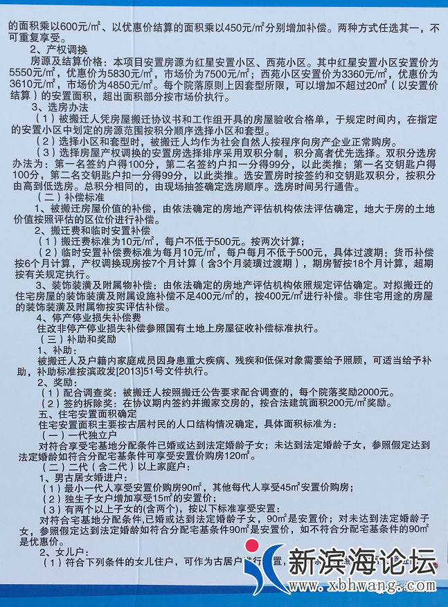
响坎河风光带(集体土地)项目
搬迁补偿实施方案
微信图片_20200711082624.png 微信图片_20200711082626.png 微信图片_20200711082629.png

拆迁户们有福了
有你家吗



回复

使用道具 举报

2069

主题

1万

回帖

4万

积分

巡抚

积分
48733
发表于 2020-7-11 09:12 来自手机 | 显示全部楼层 | 来自江苏
回复 支持 反对

使用道具 举报

79

主题

2072

回帖

5749

积分

知府

积分
5749
发表于 2020-7-11 09:59 来自手机 | 显示全部楼层 | 来自江苏
回复 支持 反对

使用道具 举报

0

主题

102

回帖

120

积分

秀才

积分
120
发表于 2020-7-11 10:49 | 显示全部楼层 | 来自江苏
不是应该一个房子一个拆吗
回复 支持 反对

使用道具 举报

0

主题

102

回帖

120

积分

秀才

积分
120
发表于 2020-7-11 10:50 | 显示全部楼层 | 来自江苏
回复 支持 反对

使用道具 举报

79

主题

92

回帖

394

积分

进士

积分
394
发表于 2020-7-11 10:54 来自手机 | 显示全部楼层 | 来自江苏
回复 支持 反对

使用道具 举报

79

主题

92

回帖

394

积分

进士

积分
394
发表于 2020-7-11 10:54 来自手机 | 显示全部楼层 | 来自江苏
回复 支持 反对

使用道具 举报

79

主题

92

回帖

394

积分

进士

积分
394
发表于 2020-7-11 10:54 来自手机 | 显示全部楼层 | 来自江苏
迷糊嘻 发表于 2020-7-11 10:49
不是应该一个房子一个拆吗

这个说不准
回复 支持 反对

使用道具 举报

30

主题

1070

回帖

3091

积分

知县

积分
3091
发表于 2020-7-11 11:23 来自手机 | 显示全部楼层 | 来自江苏
回复 支持 反对

使用道具 举报

5225

主题

4万

回帖

12万

积分

总督

积分
121160
发表于 2020-7-11 15:40 来自手机 | 显示全部楼层 | 来自辽宁
回复 支持 反对

使用道具 举报

您需要登录后才可以回帖 登录 | 立即注册

本版积分规则

Powered by Discuz! X3.5

Copyright © 2001-2020, Tencent Cloud.

快速回复 返回顶部 返回列表