登录  | 立即注册

游客您好!登录后享受更多精彩

查看: 14311|回复: 11

滨海县城各小学、初中一年级报名时间、校区认定公布…

  [复制链接]

151

主题

4

回帖

4039

积分

版主

积分
4039
发表于 2020-8-13 11:14 | 显示全部楼层 |阅读模式 | 来自江苏
滨海县第一初级中学中市路南校区
2020年七年级招生公告
招生范围认定:响坎河以南,张家河以西(含小岛),海滨大道及其规划东延段(东延段实施前按现状即花园西巷向东至电厂门前路及原电厂北围墙至张家河)以北,景湖路以东。
报名地点:
崇德楼一楼报名处。以上公告,未尽事宜,敬请垂询!电话:84236372
报名时间:
2020年8月18日至20日
上午7:30-10:30  下午3:00-5:30
微信图片_20200813111249.jpg




滨海县第一初级中学中市路北校区
2020年七年级招生公告
招生范围认定:响坎河以北,S327以东,幸福路(东至阜东北路)以南,兴隆路(东至东山村)以南(不含坎北村、东山村),越河路(西至张家河)以北。
报名地点:
厚德楼一楼报名处。以上公告,未尽事宜,敬请垂询!电话:  68113285
报名时间:
2020年8月18日至20日   
上午7:30-10:30   下午3:00-5:30
微信图片_20200813111251.jpg
友情提醒:
因我校区校舍紧张,今年新录取的七年级学生借用东坎镇实验小学(新建小学)教室上课。


根据《义务教育法》《省教育厅关于做好2020年普通中小学招生入学工作的通知》和《滨海县2020年小学招生工作意见》(滨教发[2020] 38号)等法律法规和文件精神,现将我县2020年秋学期一年招生工作公告如下:





滨海县第二实验小学(二实小)

校区范围认定:原有施教区范围不变,坚持免试入学,就近至滨海县第二实验小学本部校区认定。(2019年施教区范围,仅供参考:张家河以西,迎宾大道以北,玉龙路与阜东中路以东,向阳大道与越河路以南。)
报名地点:二实小立德楼一楼新生报名处。以上公告未尽事宜,敬请垂询 84222901
报名时间:
2020年8月15日—17日
上午8:00—11:00    下午3:00— 6:00
微信图片_20200813111255.jpg




滨海县实验小学新建南路校区(三实小)
校区范围认定:原有施教区范围不变。(2019年施教区范围,仅供参考:阜东路以西,人民路以东,育才路以南,纬中路以北)
报名地点:新建南路校区源清楼一楼。以上公告未尽事宜,敬请垂询 0515-84222546
报名时间:
2020年8月15日—17日
上午8:00—11:00    下午3:00— 6:00
微信图片_20200813111259.jpg




滨海县东坎实验小学(新建小学)
校区范围认定:原施教区范围不变,免试就近入学。(2019年施教区范围,仅供参考:S327及响坎河以南,育才路以北,港城路以东。育才路以南,景湖路以东,海滨大道以北,人民路以西。响坎河以北,中市路以东,东坎中路以南,阜东路以西。)
报名地点:东坎实验小学“求成楼”一楼指定窗口。以上公告,未尽事宜,敬请垂询!电话: 0515-68897252、0515-68897257、0515-68897251
报名时间:
2020年8月15日—17日
上午8:00—11:00    下午3:00— 6:00
微信图片_20200813111303.jpg




滨海县永宁路实验学校(永宁路校区、富康路校区)
招生范围认定:原有施教区范围不变,坚持免试入学,就近至永宁路校区或富康路校区认定。(2019年施教区范围,仅供参考:迎宾路以北,204国道以东,南湖及景湖路以西,育才路以南区域;S327以南,港城路以西,204国道以东,育才路以北区域。)
报名地点:
永宁路校区:教学楼和雅楼一楼报名处
富康路校区:教学楼 1 号楼一楼报名处
以上公告,未尽事宜,敬请垂询!电话:0515-68987687、0515-68113504
报名时间:
2020年8月15日—17日
上午8:00—11:00    下午3:00— 6:00
微信图片_20200813111306.jpg





滨海县实验小学人民路校区
校区范围认定:响坎河以北(西起响坎河大桥,东至中市桥),中市路以西(南起中市桥,北至中市路与S327交汇点),S327以南(西起响坎河大桥,东至中市路与S327交汇点)。
报名地点:人民路校区新生报道处
报名时间:
2020年8月15日—17日
上午8:00—11:00    下午3:00— 6:00
微信图片_20200813111309.jpg




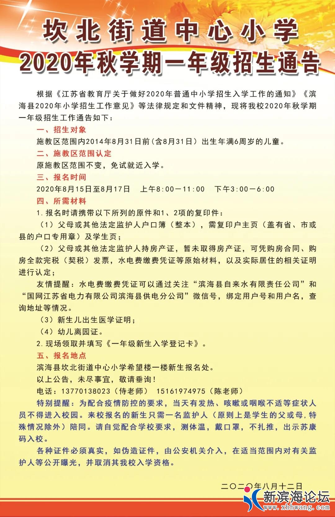
坎北街道中心小学
校区范围认定:中市路以东,明达路以北,八滩渠以西,S327以南(含东坎镇环城村、坎北居委会)。
报名地点:坎北街道中心小学希望楼一楼。以上公告,未尽事宜,敬请垂询!电话: 13770138023(侍老师)15161974975(陈老师)
报名时间:
2020年8月15日—17日
上午8:00—11:00    下午3:00— 6:00
微信图片_20200813111312.jpg




滨海县坎南小学
招生范围认定:坎南小学施教区(部分流动人员子女除外),为确保流动人员子女享有平等接受教育的权利,我校将在学位空余的情况下,招收部分流动人员子女,根据报名先后顺序确定拟录取名单。
报名地点:
坎南小学南一楼办公室,以上公告未尽事宜,敬请垂询 1912547182  15961914493
报名时间:
2020年8月15日—17日
上午8:00—11:00    下午3:00— 6:00
微信图片_20200813111315.jpg
西湖路一中、凤鸣路中学暂未公布坎北中学在18号左右报名
我们将第一时间发布请及时关注
回复

使用道具 举报

0

主题

2

回帖

147

积分

秀才

积分
147
发表于 2020-8-13 11:32 来自手机 | 显示全部楼层 | 来自江苏
回复 支持 反对

使用道具 举报

5225

主题

4万

回帖

12万

积分

总督

积分
121160
发表于 2020-8-13 12:45 来自手机 | 显示全部楼层 | 来自江苏
回复 支持 反对

使用道具 举报

0

主题

1

回帖

23

积分

书童

积分
23
发表于 2020-8-13 13:28 来自手机 | 显示全部楼层 | 来自江苏
仁和家园安园是属于哪里啊?
回复 支持 反对

使用道具 举报

7

主题

43

回帖

272

积分

进士

积分
272
发表于 2020-8-13 15:43 来自手机 | 显示全部楼层 | 来自江苏
费海慧 发表于 2020-8-13 13:28
仁和家园安园是属于哪里啊?

人民路校区
回复 支持 反对

使用道具 举报

2

主题

22

回帖

653

积分

县丞

积分
653
发表于 2020-8-13 16:35 来自手机 | 显示全部楼层 | 来自江苏
为什么上面电话打不通
回复 支持 反对

使用道具 举报

15

主题

640

回帖

2655

积分

知县

积分
2655
发表于 2020-8-15 17:33 来自手机 | 显示全部楼层 | 来自江苏
请问新民跟会农属不属于坎北小学啊
回复 支持 反对

使用道具 举报

0

主题

20

回帖

235

积分

进士

积分
235
发表于 2020-8-16 17:13 来自手机 | 显示全部楼层 | 来自江苏
西湖路初级中学什么时候报名 初一
回复 支持 反对

使用道具 举报

0

主题

1

回帖

49

积分

书童

积分
49
发表于 2020-8-16 17:25 来自手机 | 显示全部楼层 | 来自江苏
东山村小孩上初中在哪里
回复 支持 反对

使用道具 举报

0

主题

1

回帖

89

积分

书童

积分
89
发表于 2020-8-16 19:50 来自手机 | 显示全部楼层 | 来自江苏
请问南校区与北校区有区别吗
回复 支持 反对

使用道具 举报

您需要登录后才可以回帖 登录 | 立即注册

本版积分规则

Powered by Discuz! X3.5

Copyright © 2001-2020, Tencent Cloud.

快速回复 返回顶部 返回列表