登录  | 立即注册

游客您好!登录后享受更多精彩

查看: 7361|回复: 5

滨海一男子因为干了这事,被罚款十万元...

  [复制链接]

1816

主题

21

回帖

3178

积分

知县

积分
3178
发表于 2020-8-30 09:54 | 显示全部楼层 |阅读模式 | 来自江苏
近日
滨海县生态环境局的监察人员
在现场检查时
发现一名男子有违法行为
随即责令当事人立即停止
并处罚金十万元

当事人:杨治国,男,汉族,出生日期:XXXX年X月X日

公民身份号码:320922XXXXXXXXXXXX

住址:江苏省滨海县东坎镇向阳大道XXX号XXXX室

我局于2020年7月19日对当事人进行调查,发现当事人实施了以下环境违法行为:2020年7月18日,我局环境监察人员现场检查时发现,当事人擅自将外地的污泥及工业下脚料(废塑料、废布料、废橡胶)等倾倒(堆放)至厂房外,未采取防扬散、防流失、防渗漏等措施。以上事实有现场检查(勘察)笔录、调查询问笔录、现场照片等证据为凭。当事人的上述行为违反了《中华人民共和国固体废物污染环境防治法》第十七条。我局于2020年8月15日以《行政处罚事先告知书》(盐环滨罚告字[2020]29号)、《行政处罚听证告知书》(盐环滨罚听告字[2020]20号)告知当事人陈述申辩和听证申请。当事人在法定期限内未提出陈述申辩和听证申请。我局决定,依据《中华人民共和国固体废物污染环境防治法》第六十八条第一款第(二)项及第二款,责令当事人立即停止违法行为,处罚款金额(人民币)壹拾万元 微信图片_20200830095344.png
无独有偶
在检查过程中
一家企业也因违法被罚款数十万元

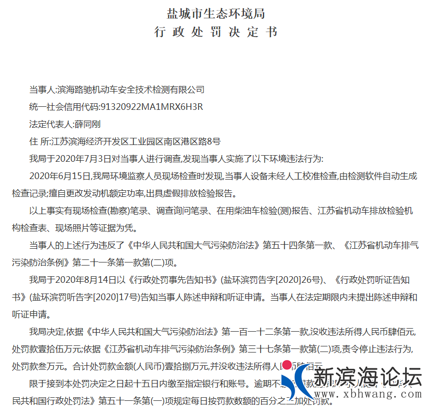
当事人:滨海路驰机动车安全技术检测有限公司

统一社会信用代码:91320922MA1MRX6H3R

法定代表人:薛同刚

住 所:江苏滨海经济开发区工业园区南区港区路8号

我局于2020年7月3日对当事人进行调查,发现当事人实施了以下环境违法行为:

2020年6月15日,我局环境监察人员现场检查时发现,当事人设备未经人工校准检查,由检测软件自动生成检查记录;擅自更改发动机额定功率,出具虚假排放检验报告。

以上事实有现场检查(勘察)笔录、调查询问笔录、在用柴油车检验(测)报告、江苏省机动车排放检验机构检查表、现场照片等证据为凭。

当事人的上述行为违反了《中华人民共和国大气污染防治法》第五十四条第一款、《江苏省机动车排气污染防治条例》第二十一条第一款第(二)项。

我局于2020年8月14日以《行政处罚事先告知书》(盐环滨罚告字[2020]26号)、《行政处罚听证告知书》(盐环滨罚听告字[2020]17号)告知当事人陈述申辩和听证申请。当事人在法定期限内未提出陈述申辩和听证申请。

我局决定,依据《中华人民共和国大气污染防治法》第一百一十二条第一款,没收违法所得人民币肆佰元,处罚款壹拾伍万元;依据《江苏省机动车排气污染防治条例》第三十七条第一款第(二)项,责令停止违法行为,处罚款叁万元。合计处罚款金额(人民币)壹拾捌万元,并没收违法所得人民币肆佰元

微信图片_20200830095347.png
滨海是咱家
保护环境靠大家
若有人破坏环境
必须严惩

回复

使用道具 举报

0

主题

961

回帖

4054

积分

知县

积分
4054
发表于 2020-8-30 12:33 来自手机 | 显示全部楼层 | 来自江苏
估计薛总苦的钱都放自己的口袋了。一家苦钱百家用,所以你被处罚了
回复 支持 2 反对 0

使用道具 举报

2069

主题

1万

回帖

4万

积分

巡抚

积分
48733
发表于 2020-8-30 13:33 来自手机 | 显示全部楼层 | 来自江苏
回复 支持 反对

使用道具 举报

15

主题

693

回帖

2564

积分

知县

积分
2564
发表于 2020-8-31 15:49 来自手机 | 显示全部楼层 | 来自江苏
爱护环境,人人有责。
回复 支持 反对

使用道具 举报

0

主题

157

回帖

657

积分

县丞

积分
657
发表于 2020-8-31 23:09 来自手机 | 显示全部楼层 | 来自江苏
回复 支持 反对

使用道具 举报

36

主题

1441

回帖

4575

积分

知县

积分
4575
发表于 2020-9-1 00:58 来自手机 | 显示全部楼层 | 来自江苏
回复 支持 反对

使用道具 举报

您需要登录后才可以回帖 登录 | 立即注册

本版积分规则

Powered by Discuz! X3.5

Copyright © 2001-2020, Tencent Cloud.

快速回复 返回顶部 返回列表