登录  | 立即注册

游客您好!登录后享受更多精彩

查看: 2366|回复: 5

都来谈谈评论区放鞭炮的各种想法

  [复制链接]

5765

主题

3万

回帖

10万

积分

总督

积分
100136
发表于 2020-10-6 12:09 来自手机 | 显示全部楼层 |阅读模式 | 来自江苏
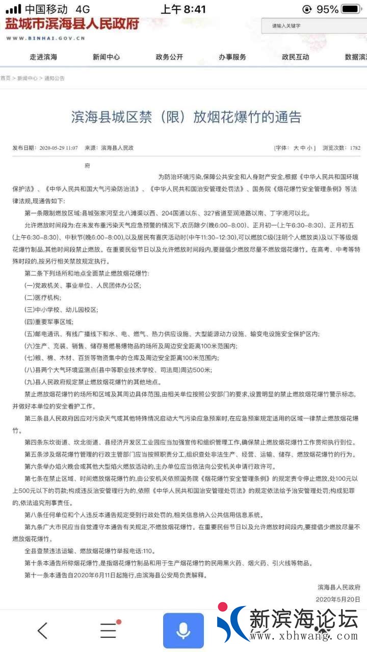
放鞭炮是中国的传统习俗,多适用于一些重大的节日,喜事等,尤其是春节的时候,人们都会放鞭炮庆祝,认为放鞭炮可以创造一种节日的气氛,它可以给人们带来欢乐的心情而且像征着吉利。现在县城区禁"限"放烟花炮竹的通告,在规定的时间范围内可以放的。可是有的人家半夜三更的或者五更头又放鞭又放炮的,试问一下大家,你们在梦中被轰醒了,是祝福他家还是骂上两句呢?最后再次奉上禁“限”烟花爆竹的通告



front2_0_FugoriYXRgZR4rAY6NOSn-Toaq3p.jpg
回复

使用道具 举报

167

主题

2万

回帖

4万

积分

巡抚

积分
48106
发表于 2020-10-6 18:12 来自手机 | 显示全部楼层 | 来自江苏
进宅一五更的应该放个小鞭意思一下,如果大鞭加礼炮放的要人家骂了就得不偿失了,不吉利,支持国家禁止生产燃放烟花爆竹
回复 支持 2 反对 0

使用道具 举报

26

主题

878

回帖

2926

积分

知县

积分
2926
发表于 2020-10-6 13:40 来自手机 | 显示全部楼层 | 来自江苏
咋个夜里还有鞭炮声呢,也是两三点钟,不过听声音不在附近。
回复 支持 1 反对 0

使用道具 举报

48

主题

1055

回帖

3244

积分

知县

积分
3244
发表于 2020-10-6 12:55 来自手机 | 显示全部楼层 | 来自江苏
回复 支持 反对

使用道具 举报

2069

主题

1万

回帖

4万

积分

巡抚

积分
48733
发表于 2020-10-6 13:06 来自手机 | 显示全部楼层 | 来自江苏
现在放的少了,但是还是有不自觉的,前几天凌晨被小区进宅的炸的一黑,万头大鞭加高炮
回复 支持 反对

使用道具 举报

15

主题

2801

回帖

7983

积分

知府

积分
7983
发表于 2020-10-6 17:27 来自手机 | 显示全部楼层 | 来自江苏
回复 支持 反对

使用道具 举报

您需要登录后才可以回帖 登录 | 立即注册

本版积分规则

Powered by Discuz! X3.5

Copyright © 2001-2020, Tencent Cloud.

快速回复 返回顶部 返回列表