登录  | 立即注册

游客您好!登录后享受更多精彩

查看: 9965|回复: 14

滨海县关于加强当前及春节期间新冠肺炎疫情防控工作的通知

  [复制链接]

2000

主题

405

回帖

7472

积分

知府

积分
7472

活跃会员热心会员推广达人宣传达人灌水之王积分达人

发表于 2021-1-10 09:02 | 显示全部楼层 |阅读模式 | 来自江苏
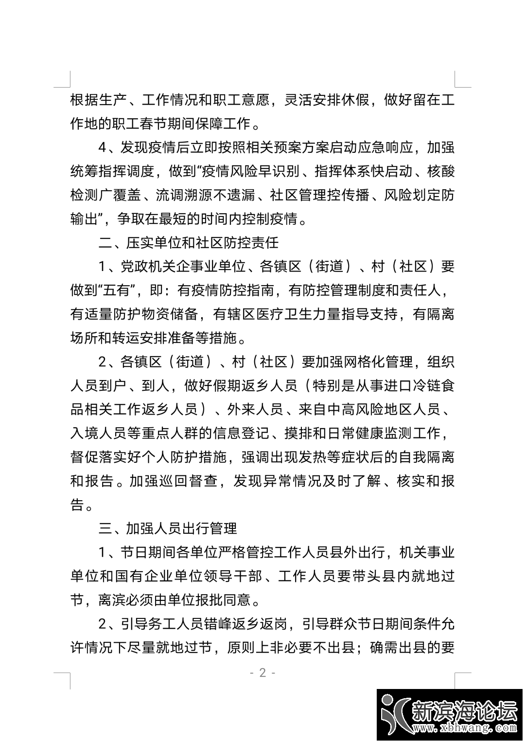
关于加强当前及春节期间
新冠肺炎疫情防控工作的通知

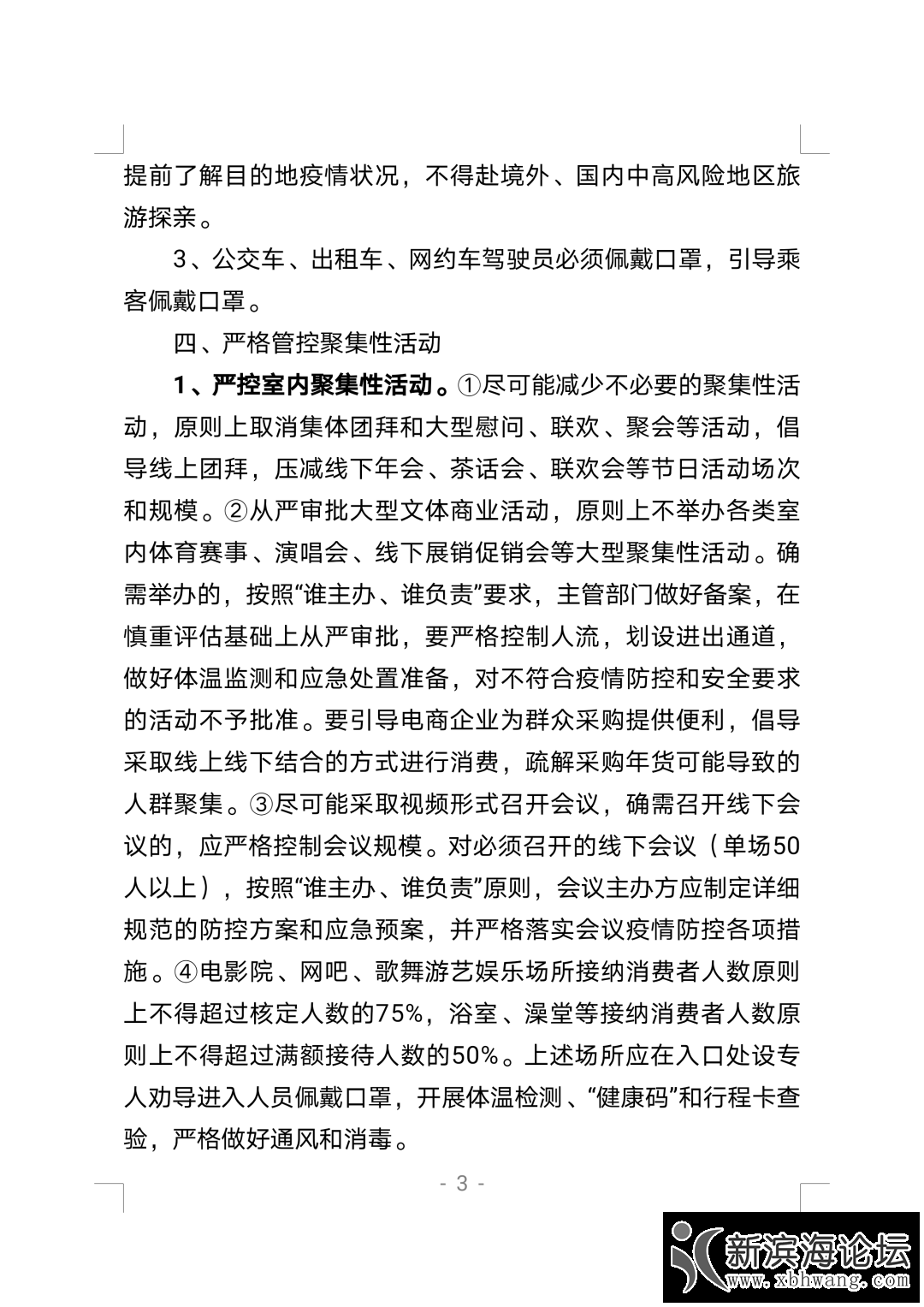
微信图片_20210110090126.png 微信图片_20210110090128.png 微信图片_20210110090130.png 微信图片_20210110090132.png 微信图片_20210110090133.png 微信图片_20210110090136.png 微信图片_20210110090138.png 微信图片_20210110090140.png

回复

使用道具 举报

167

主题

2万

回帖

4万

积分

巡抚

积分
48106
发表于 2021-1-10 09:48 来自手机 | 显示全部楼层 | 来自江苏
虾壳岛 发表于 2021-1-10 09:09
餐饮服务行业又难过了

不难过,平时挣钱,国难当头,应该积极响应国家号召
回复 支持 3 反对 0

使用道具 举报

5225

主题

4万

回帖

12万

积分

总督

积分
121160
发表于 2021-1-10 16:45 来自手机 | 显示全部楼层 | 来自江苏
一~土~君 发表于 2021-1-10 09:48
不难过,平时挣钱,国难当头,应该积极响应国家号召

不是他响应,主要是聚餐的人少了。
回复 支持 2 反对 0

使用道具 举报

5225

主题

4万

回帖

12万

积分

总督

积分
121160
发表于 2021-1-10 16:45 来自手机 | 显示全部楼层 | 来自江苏
虾壳岛 发表于 2021-1-10 09:09
餐饮服务行业又难过了

今年应该好点,都不用使劲备菜了。
回复 支持 1 反对 0

使用道具 举报

2069

主题

1万

回帖

4万

积分

巡抚

积分
48733
发表于 2021-1-10 09:09 来自手机 | 显示全部楼层 | 来自江苏
餐饮服务行业又难过了
回复 支持 1 反对 0

使用道具 举报

12

主题

1399

回帖

7340

积分

知府

积分
7340

活跃会员热心会员灌水之王突出贡献积分达人

发表于 2021-1-10 09:25 | 显示全部楼层 | 来自江苏
一切会好起来,明天又是新的一天!
回复 支持 反对

使用道具 举报

5225

主题

4万

回帖

12万

积分

总督

积分
121160
发表于 2021-1-10 16:46 来自手机 | 显示全部楼层 | 来自江苏
回复 支持 反对

使用道具 举报

167

主题

2万

回帖

4万

积分

巡抚

积分
48106
发表于 2021-1-10 18:48 来自手机 | 显示全部楼层 | 来自江苏
雨点 发表于 2021-1-10 16:45
不是他响应,主要是聚餐的人少了。

要聚餐左右,和你的情人吃两顿就算了不老,还不知足啊
回复 支持 反对

使用道具 举报

5225

主题

4万

回帖

12万

积分

总督

积分
121160
发表于 2021-1-11 08:12 来自手机 | 显示全部楼层 | 来自江苏
一~土~君 发表于 2021-1-10 18:48
要聚餐左右,和你的情人吃两顿就算了不老,还不知足啊

你给我找的啊?
回复 支持 反对

使用道具 举报

167

主题

2万

回帖

4万

积分

巡抚

积分
48106
发表于 2021-1-11 09:53 来自手机 | 显示全部楼层 | 来自江苏
回复 支持 反对

使用道具 举报

您需要登录后才可以回帖 登录 | 立即注册

本版积分规则

Powered by Discuz! X3.5

Copyright © 2001-2020, Tencent Cloud.

快速回复 返回顶部 返回列表