登录  | 立即注册

游客您好!登录后享受更多精彩

查看: 3101|回复: 2

罚、罚、罚!滨海这家企业干这事被罚了340000元!

[复制链接]

1498

主题

18

回帖

2517

积分

知县

积分
2517
发表于 2021-1-16 09:13 | 显示全部楼层 |阅读模式 | 来自江苏

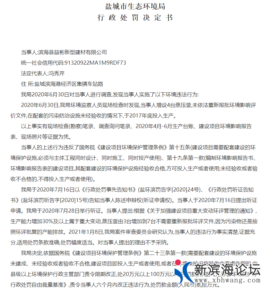
当事人:江苏普信制药有限公司

统一社会信用代码:91320922797412837E

法定代表人:谭照娥

住 所:江苏滨海经济开发区沿海工业园陈李路1号

我局2020年9月18日对当事人进行调查,发现当事人实施了以下环境违法行为:


2020年9月12日,我局环境监察人员现场检查时发现,当事人2020年9月8日20时至9日6时,RTO焚烧炉废气排放口烟尘在线监测数据存在超标情况,最高为59.1mg/m3,超出了排放标准(20mg/m3)。

以上事实有现场检查(勘察)笔录、调查询问笔录、烟气排放连续监测小时平均值日报表、自动监控设施验收结论、验收组成员名单、现场照片等证据为凭。


当事人的上述行为违反了《中华人民共和国大气污染防治法》第十八条(企业事业单位和其他生产经营者建设对大气环境有影响的项目,应当依法进行环境影响评价、公开环境影响评价文件;向大气排放污染物的,应当符合大气污染物排放标准,遵守重点大气污染物排放总量控制要求)。


我局于2020年12月21日以《行政处罚事先告知书》(盐环滨罚告字[2020]57号)、《行政处罚听证告知书》(盐环滨罚听告字[2020]46号)告知当事人陈述申辩权(听证申请权)。当事人于2020年12月23日提出陈述。当事人提出:废气颗粒物超标是因为后端碱喷淋塔喷嘴堵塞,烟气未经洗涤直接排放,发现超标后立即进行维修,没有再发生超标现象,请求免于或减轻处罚。2021年1月8日,我局案件审查委员会研究认为,当事人的违法行为事实清楚,证据充分,适用处罚条款准确,处罚幅度适当。对当事人提出的免于或减轻处罚不予采纳。


我局决定,依据《中华人民共和国大气污染防治法》第九十九条第一款(违反本法规定,有下列行为之一的,由县级以上人民政府生态环境主管部门责令改正或者限制生产、停产整治,并处十万元以上一百万元以下的罚款;情节严重的,报经有批准权的人民政府批准,责令停业、关闭)第(二)项(超过大气污染物排放标准或者超过重点大气污染物排放总量控制指标排放大气污染物的),责令你公司立即停止违法行为,依据《江苏省生态环境行政处罚裁量基准规定》,处罚款金额(人民币)叁拾肆万元

微信图片_20210116091326.png

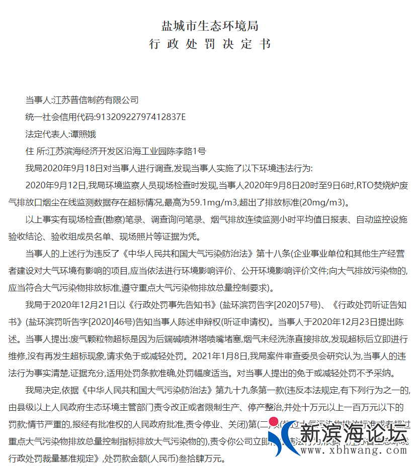
当事人:滨海县益彬新型建材有限公司

统一社会信用代码:91320922MA1M9RDF73

法定代表人:冯秀芹

住 所:盐城滨海港经济区集镇车站路


我局2020年6月30日对当事人进行调查,发现当事人实施了以下环境违法行为:


2020年6月30日,我局环境监察人员现场检查时发现,当事人增设4台蒸压釜,未依法重新报批环境影响评价文件,在配套的污染防治设施未经验收的情况下,于2017年底投入生产。

以上事实有现场检查(勘察)笔录、调查询问笔录、2020年4月-6月生产台账、建设项目环境影响报告表、现场照片等证据为凭。


当事人的上述行为违反了国务院《建设项目环境保护管理条例》第十五条(建设项目需要配套建设的环境保护设施,必须与主体工程同时设计、同时施工、同时投产使用)、第十九条第一款(编制环境影响报告书、环境影响报告表的建设项目,其配套建设的环境保护设施经验收合格,方可投入生产或者使用;未经验收或者验收不合格的,不得投入生产或者使用)。


我局于2020年7月16日以《行政处罚事先告知书》(盐环滨罚告字[2020]24号)、《行政处罚听证告知书》(盐环滨罚听告字[2020]15号)告知当事人陈述申辩权(听证申请权)。当事人于2020年7月16日提出听证申请。我局于2020年7月28日举行听证。当事人提出:根据《关于加强建设项目重大变动环评管理的通知》,生产能力增加30%及以上属于重大变动,蒸压釜由3台增加到7台不需要重新报批环评文件,因为污染物还是按照环评批复的产能排放。2021年1月8日,我局案件审查委员会研究认为,当事人的违法行为事实清楚,证据充分,适用处罚条款准确,处罚幅度适当。对当事人提出的理由不予采纳。


我局决定,依据国务院《建设项目环境保护管理条例》第二十三条第一款(需要配套建设的环境保护设施未建成、未经验收或者验收不合格,建设项目即投入生产或者使用,或者在环境保护设施验收中弄虚作假的,由县级以上环境保护行政主管部门责令限期改正,处20万元以上100万元以下的罚款),依据《江苏省环境保护厅行政处罚自由裁量基准》,责令当事人六个月内改正违法行为,处罚款金额(人民币)贰拾万元。 微信图片_20210116091328.png
回复

使用道具 举报

5765

主题

3万

回帖

10万

积分

总督

积分
100136
发表于 2021-1-16 13:28 来自手机 | 显示全部楼层 | 来自江苏
回复 支持 反对

使用道具 举报

2069

主题

1万

回帖

4万

积分

巡抚

积分
48733
发表于 2021-1-16 14:49 来自手机 | 显示全部楼层 | 来自江苏
回复 支持 反对

使用道具 举报

您需要登录后才可以回帖 登录 | 立即注册

本版积分规则

Powered by Discuz! X3.5

Copyright © 2001-2020, Tencent Cloud.

快速回复 返回顶部 返回列表