登录  | 立即注册

游客您好!登录后享受更多精彩

查看: 3877|回复: 1

定了!2021年度公积金缴存基数再调整!

[复制链接]

267

主题

58

回帖

591

积分

县丞

积分
591
发表于 2021-5-10 15:41 | 显示全部楼层 |阅读模式 | 来自江苏
日前
市住房公积金管理中心发出
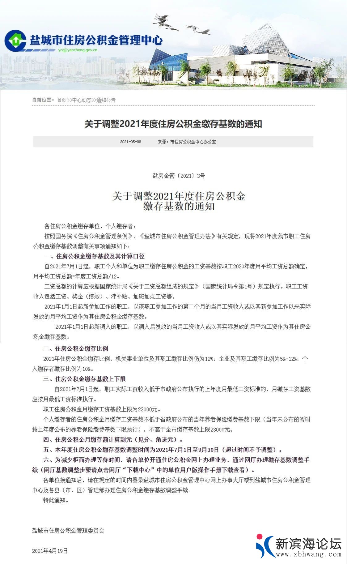
《关于调整2021年度
住房公积金缴存基数的通知》


153223hp749ynu4pp9h774.jpg

自2021年7月1日起,职工实际工资收入低于市政府公布执行的上年度月最低工资标准的,月缴存工资基数应按月最低工资标准执行。
个人缴存者的住房公积金月缴存工资基数不低于省政府公布的当年养老保险缴费基数下限(当年未公布的暂时按上年度公布的养老保险缴费基数下限执行),不高于全市缴存基数上限23000元。


详细内容

一、住房公积金缴存基数及其计算口径自2021年7月1日起,职工个人和单位为职工缴存住房公积金的工资基数按职工2020年度月平均工资总额确定,月平均工资总额=年度工资总额/12。工资总额的计算应根据国家统计局《关于工资总额组成的规定》(国家统计局令第1号)规定执行。职工工资收入包括工资、奖金(绩效)、津补贴、加班加点工资等。2021年1月1日起新参加工作的职工,以该职工参加工作的第二个月的当月工资收入或以其新参加工作以来实际发放的月平均工资作为其住房公积金缴存基数。2021年1月1日起新调入的职工,以调入后发放的当月工资收入或以其实际发放的月平均工资作为其住房公积金缴存基数。
二、住房公积金缴存比例2021年住房公积金缴存比例,机关事业单位及其职工缴存比例仍为12%;企业及其职工缴存比例为5%-12%;个人缴存者缴存比例为10%。
三、住房公积金缴存基数上下限自2021年7月1日起,职工实际工资收入低于市政府公布执行的上年度月最低工资标准的,月缴存工资基数应按月最低工资标准执行。职工住房公积金月缴存工资基数上限为23000元。个人缴存者的住房公积金月缴存工资基数不低于省政府公布的当年养老保险缴费基数下限(当年未公布的暂时按上年度公布的养老保险缴费基数下限执行),不高于全市缴存基数上限23000元。
四、住房公积金月缴存额计算到元(见分、角进元)。
五、本年度住房公积金缴存基数调整时间为2021年7月1日至9月30日(超过时间不予调整)。
六、为减少柜面办理等待时间,请各单位开通住房公积金网上办理业务,通过网厅办理缴存基数调整手续。
我是个真诚的人!
回复

使用道具 举报

2069

主题

1万

回帖

4万

积分

巡抚

积分
48733
发表于 2021-5-10 16:48 来自手机 | 显示全部楼层 | 来自江苏
回复 支持 反对

使用道具 举报

您需要登录后才可以回帖 登录 | 立即注册

本版积分规则

Powered by Discuz! X3.5

Copyright © 2001-2020, Tencent Cloud.

快速回复 返回顶部 返回列表