登录  | 立即注册

游客您好!登录后享受更多精彩

查看: 5820|回复: 1

76项!涉及学位、床位、车位……

[复制链接]

224

主题

308

回帖

574

积分

县丞

积分
574
发表于 2021-9-13 21:27 | 显示全部楼层 |阅读模式 | 来自江苏

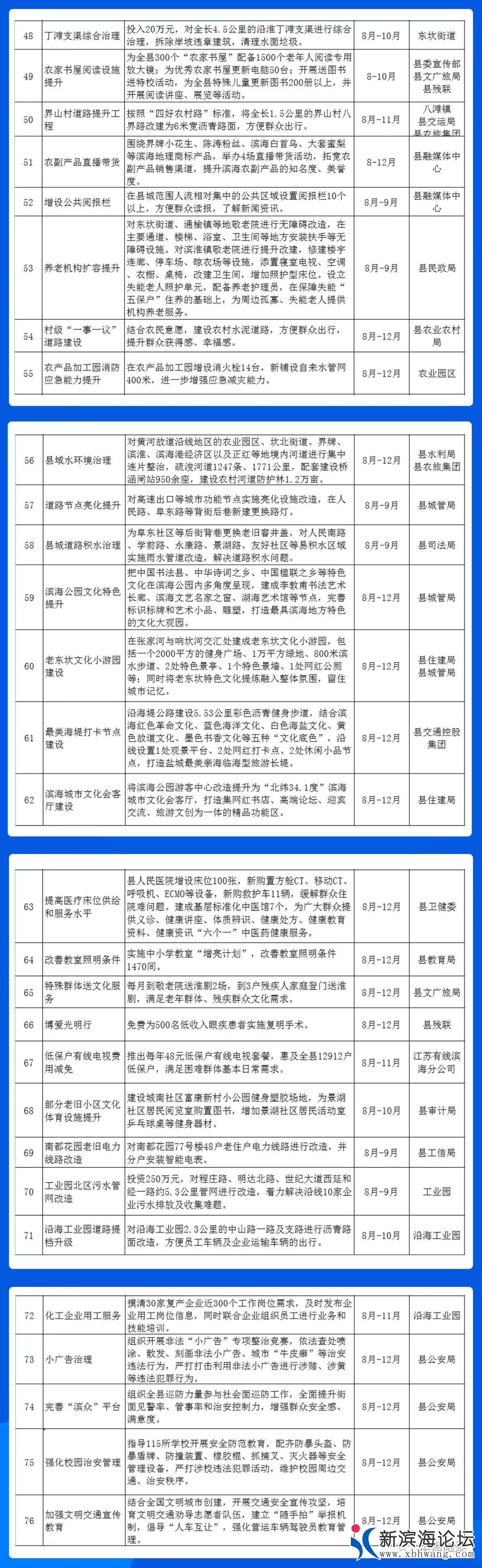
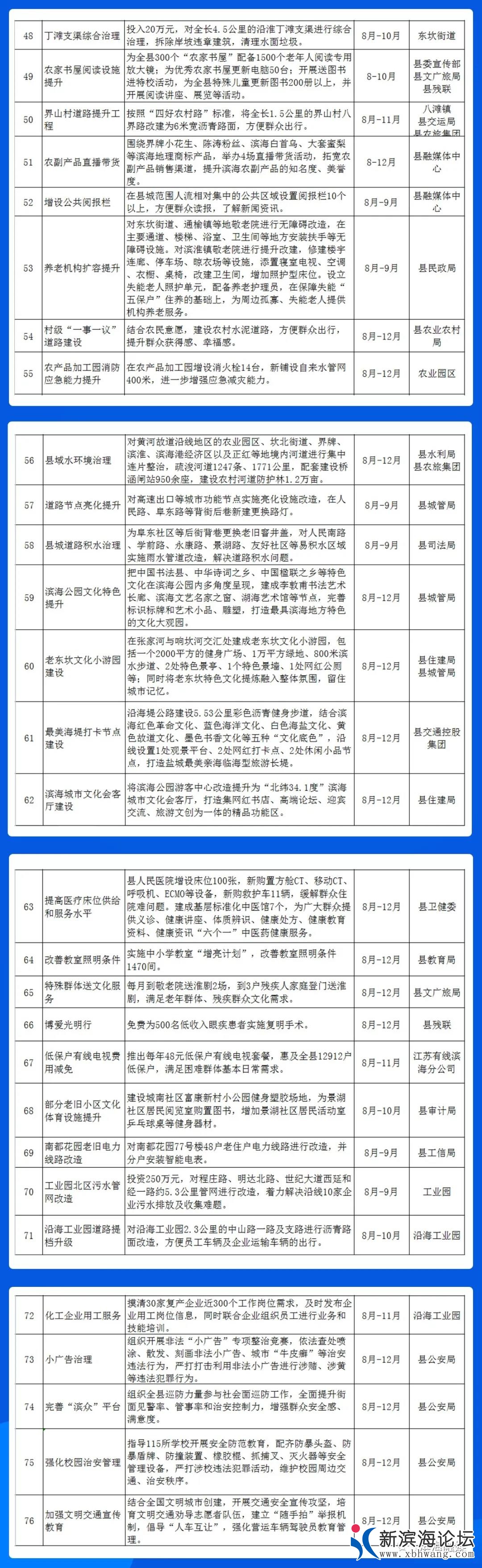
根据省市委部署安排,按照“学党史、办实事、惠民生”工作要求,全县各级党组织围绕学位、床位、车位、岗位、厕位等民生实际,在深入调研的基础上,摸排第二批“我为群众办实事”实践活动项目265个,经县委党史学习教育领导小组研究,将其中76个作为县级第二批重点项目,现公布如下。


1.jpg
4.jpg
8.jpg
(点击图片可以放大查看)

2.jpg
3.jpg
5.jpg
6.jpg
7.jpg
9.jpg
10.jpg
回复

使用道具 举报

2069

主题

1万

回帖

4万

积分

巡抚

积分
48733
发表于 2021-9-13 23:08 来自手机 | 显示全部楼层 | 来自江苏
回复

使用道具 举报

您需要登录后才可以回帖 登录 | 立即注册

本版积分规则

Powered by Discuz! X3.5

Copyright © 2001-2020, Tencent Cloud.

快速回复 返回顶部 返回列表