登录  | 立即注册

游客您好!登录后享受更多精彩

查看: 8011|回复: 12

不合格!滨海一批单位被查!

  [复制链接]

1538

主题

15

回帖

2569

积分

知县

积分
2569
发表于 2023-2-3 09:39 | 显示全部楼层 |阅读模式 | 来自江苏

公  告

根据《中华人民共和国消防法》和应急管理部消防救援局《关于全面推行“双随机、一公开”消防监管工作的通知》,盐城市消防支队已于2019年10月1日起实行“双随机、一公开”消防监管抽查,现向社会公开2023年1月份单位的抽查结果及2月份全市随机抽查事项清单和抽查计划,请相关单位认真遵守消防法律法规,落实消防安全主体责任。                        



一、随机抽查事项清单
▶抽查事项

对单位履行法定消防安全职责情况的监督检查

▶抽查依据
    《消防监督检查规定》
▶抽查对象

重点单位/一般单位

▶抽查主体

市级人民政府消防救援机构、县级人民政府消防救援机构

▶抽查比例

机关、团体、企业、事业单位中的消防安全重点单位作为监督抽查的重点,非消防安全重点单位在监督抽查的单位数量中占有一定比例。消防安全专项整治期间,专项整治对象作为抽查重点。

▶抽查次数

对属于人员密集场所的消防安全重点单位每年至少监督检查一次。其他单位按照系统随机生成的抽查计划开展检查。

▶抽查方式

电脑随机抽查

▶内容及要求

抽查单位遵守《中华人民共和国消防法》、《机关、团体、企业、事业单位消防安全管理规定》、《江苏省消防条例》等消防法律、法规的情况。抽查要求执行《消防监督检查规定》(公安部令第120号令)第十条、第十一条的相关规定。


二、2月份抽查计划
微信图片_20230203093845.png 微信图片_20230203093847.png

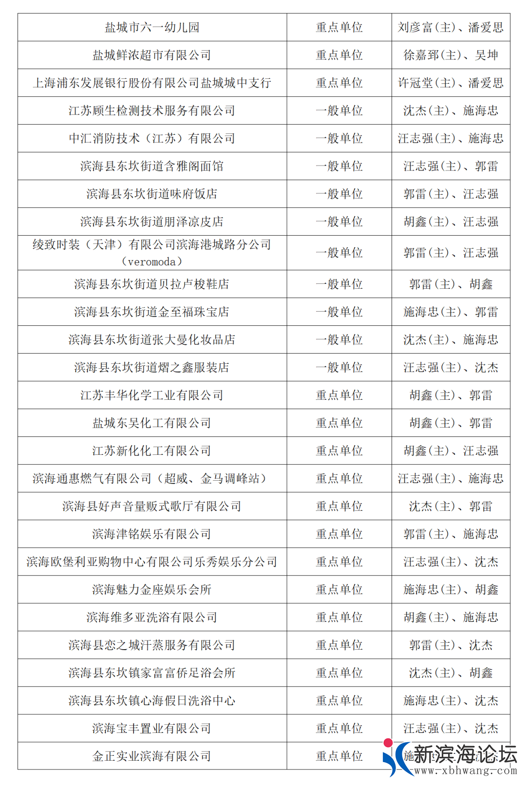
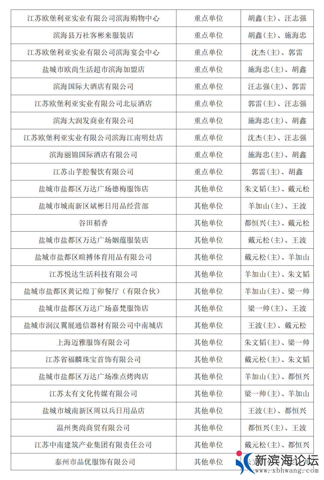
三、1月份抽查结果
微信图片_20230203093849.jpg

回复

使用道具 举报

5765

主题

3万

回帖

10万

积分

总督

积分
100138
发表于 2023-2-3 10:14 来自手机 | 显示全部楼层 | 来自江苏
回复 支持 反对

使用道具 举报

0

主题

318

回帖

4022

积分

知县

积分
4022
发表于 2023-2-3 11:05 来自手机 | 显示全部楼层 | 来自江苏
回复

使用道具 举报

0

主题

344

回帖

4050

积分

知县

积分
4050
发表于 2023-2-3 11:20 来自手机 | 显示全部楼层 | 来自江苏
回复 支持 反对

使用道具 举报

15

主题

2801

回帖

7983

积分

知府

积分
7983
发表于 2023-2-3 12:01 来自手机 | 显示全部楼层 | 来自江苏
回复

使用道具 举报

0

主题

370

回帖

4154

积分

知县

积分
4154
发表于 2023-2-3 12:41 来自手机 | 显示全部楼层 | 来自江苏
回复

使用道具 举报

1

主题

459

回帖

4483

积分

知县

积分
4483
发表于 2023-2-3 12:43 来自手机 | 显示全部楼层 | 来自江苏
回复

使用道具 举报

0

主题

17

回帖

2943

积分

知县

积分
2943
发表于 2023-2-3 16:06 来自手机 | 显示全部楼层 | 来自江苏
回复

使用道具 举报

0

主题

469

回帖

3705

积分

知县

积分
3705
发表于 2023-2-3 16:29 来自手机 | 显示全部楼层 | 来自江苏
回复

使用道具 举报

0

主题

565

回帖

3880

积分

知县

积分
3880
发表于 2023-2-3 16:33 来自手机 | 显示全部楼层 | 来自江苏
回复

使用道具 举报

您需要登录后才可以回帖 登录 | 立即注册

本版积分规则

Powered by Discuz! X3.5

Copyright © 2001-2020, Tencent Cloud.

快速回复 返回顶部 返回列表