登录  | 立即注册

游客您好!登录后享受更多精彩

查看: 2005|回复: 0

不合格!滨海又一批单位被查…

  [复制链接]

2002

主题

405

回帖

7476

积分

知府

积分
7476

活跃会员热心会员推广达人宣传达人灌水之王积分达人

发表于 2024-2-11 09:56 | 显示全部楼层 |阅读模式 | 来自江苏
结合全市消防安全集中除患攻坚大整治行动,切实减少火灾隐患存量、不增新量,进一步提升社会单位的消防安全意识,提升消防安全管理水平,坚决遏制重特大火灾事故发生,切实维护全市消防安全形势稳定,现向社会公开1月份专项抽查结果和2月份专项抽查计划,请相关单位认真遵守消防法律法规,落实消防安全主体责任。

一、随机抽查事项清单
▶抽查事项

对单位履行法定消防安全职责情况的监督检查

▶抽查依据

《消防监督检查规定》

▶抽查对象

重点单位/一般单位

▶抽查主体

市级人民政府消防救援机构、县级人民政府消防救援机构

▶抽查方式

电脑随机抽查

▶内容及要求

抽查单位遵守《中华人民共和国消防法》、《机关、团体、企业、事业单位消防安全管理规定》、《江苏省消防条例》等消防法律、法规的情况。抽查要求执行《消防监督检查规定》(公安部令第120号令)第十条、第十一条的相关规定。


二、2月专项检查计划
wx_fmt=jpeg&wxfrom=5&wx_lazy=1&wx_co=1.jpg

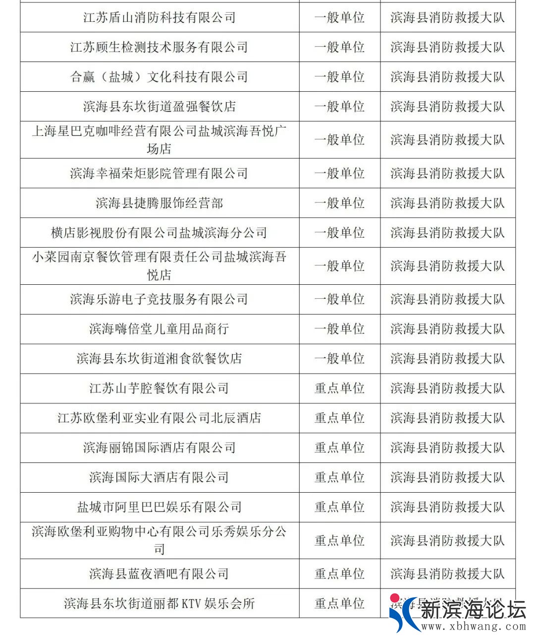
三、1月专项检查结果



回复

使用道具 举报

您需要登录后才可以回帖 登录 | 立即注册

本版积分规则

Powered by Discuz! X3.5

Copyright © 2001-2020, Tencent Cloud.

快速回复 返回顶部 返回列表