登录  | 立即注册

游客您好!登录后享受更多精彩

楼主: 滨海乱神

八巨一村民儿媳初步诊断新冠肺炎疑似病例告知单

    [复制链接]

2

主题

179

回帖

1072

积分

州判

积分
1072
发表于 2020-2-14 21:36 来自手机 | 显示全部楼层 | 来自江苏
老狼哥 发表于 2020-2-14 15:20
有单位工厂工地需要口罩的联糸我厂家直接批发纱布口罩,政府指定专用口罩15261914837

你要发财
回复 支持 反对

使用道具 举报

2069

主题

1万

回帖

4万

积分

巡抚

积分
48733
发表于 2020-2-14 21:42 来自手机 | 显示全部楼层 | 来自江苏
回复 支持 反对

使用道具 举报

0

主题

6

回帖

41

积分

书童

积分
41
发表于 2020-2-14 23:46 来自手机 | 显示全部楼层 | 来自江苏
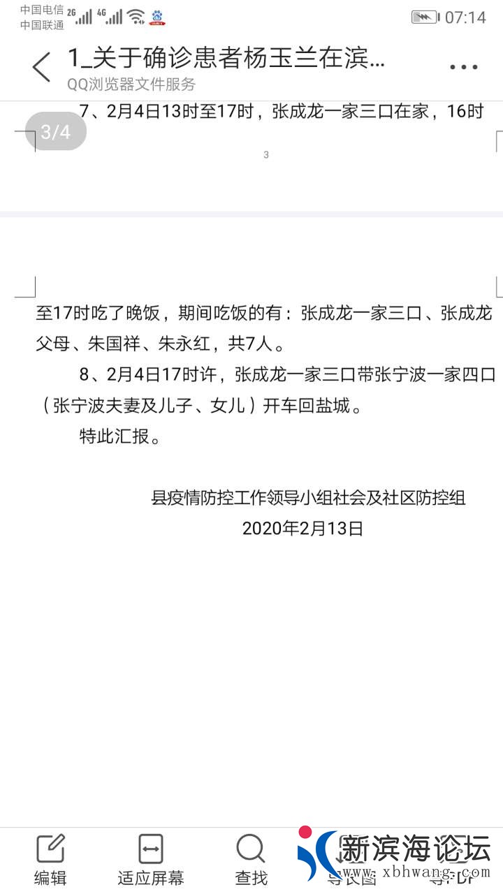
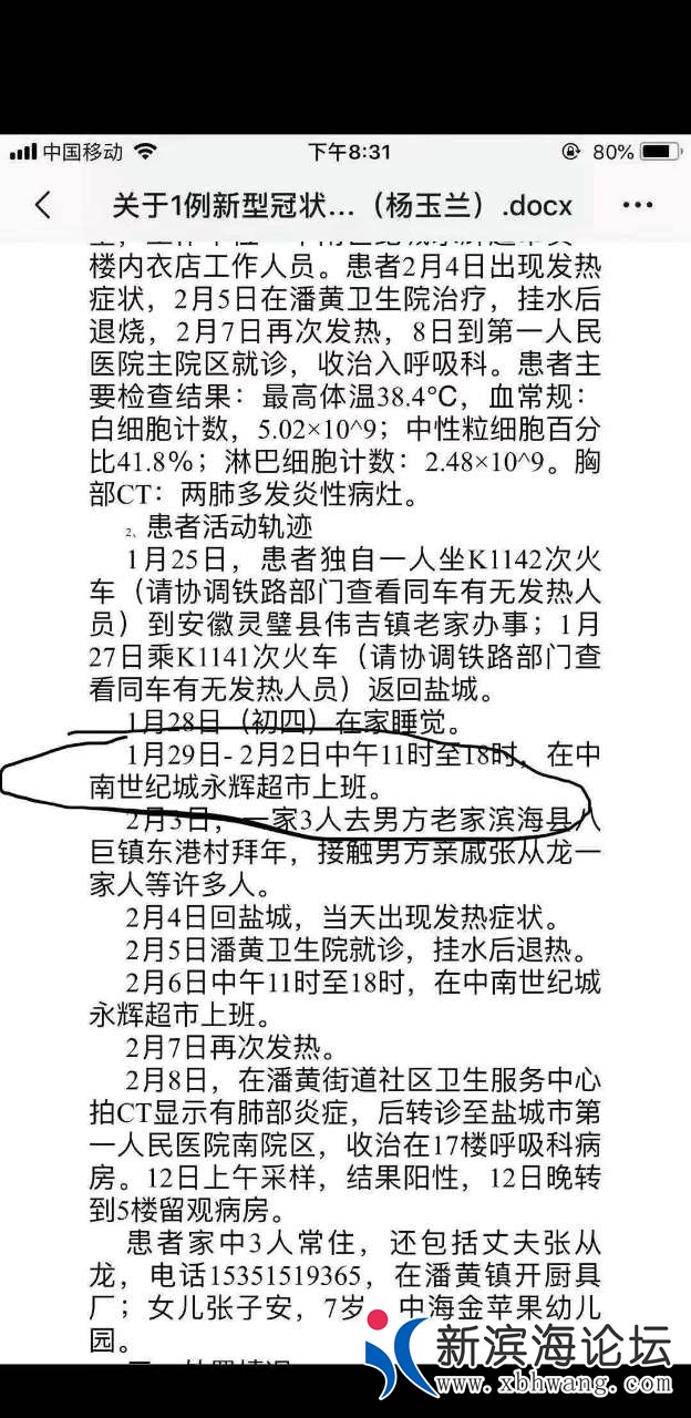
她是怎么感染上的?她是从哪里来滨海的?

回复 支持 1 反对 0

使用道具 举报

43

主题

4131

回帖

9828

积分

知府

积分
9828
发表于 2020-2-14 23:57 来自手机 | 显示全部楼层 | 来自江苏
回复 支持 反对

使用道具 举报

48

主题

1055

回帖

3244

积分

知县

积分
3244
发表于 2020-2-15 00:29 来自手机 | 显示全部楼层 | 来自江苏
数字小姐 发表于 2020-2-14 23:46
她是怎么感染上的?她是从哪里来滨海的?

坐列车安徽回盐城,应该是在安徽染上的
回复 支持 反对

使用道具 举报

0

主题

1

回帖

35

积分

书童

积分
35
发表于 2020-2-15 02:54 来自手机 | 显示全部楼层 | 来自江苏
希望是2月4号回去后传染上的,这样八巨就没事了。
回复 支持 反对

使用道具 举报

21

主题

1772

回帖

8236

积分

知府

积分
8236
发表于 2020-2-15 06:53 来自手机 | 显示全部楼层 | 来自江苏
千防万防家贼难防,还放进来一个,好多天,不知道现在什么情况,
回复 支持 反对

使用道具 举报

1

主题

1361

回帖

6651

积分

知府

积分
6651
发表于 2020-2-15 06:55 来自手机 | 显示全部楼层 | 来自江苏
雨点 发表于 2020-2-14 15:24
八巨领导该负责了,所有人的防控都因为放进一个人而付之东流。

派你去查下
回复 支持 反对

使用道具 举报

0

主题

45

回帖

178

积分

秀才

积分
178
发表于 2020-2-15 06:57 来自手机 | 显示全部楼层 | 来自上海
数字小姐 发表于 2020-2-14 23:46
她是怎么感染上的?她是从哪里来滨海的?

这女的发烧去卫生院挂水之后还上班!!盐城潘黄卫生院也倒霉了!幸亏是内衣店员工,要不然一个城南估计都要被她弄的封的了!!不自觉,这下要被骂死了!!
20200215_58744_1581721039002.jpg
回复 支持 反对

使用道具 举报

0

主题

45

回帖

178

积分

秀才

积分
178
发表于 2020-2-15 07:17 来自手机 | 显示全部楼层 | 来自上海
回复 支持 反对

使用道具 举报

您需要登录后才可以回帖 登录 | 立即注册

本版积分规则

Powered by Discuz! X3.5

Copyright © 2001-2020, Tencent Cloud.

快速回复 返回顶部 返回列表