为保障市民安全出行进一步规范通行秩序加强电动车安全管理打造良好的交通环境 2019年1月19日,省公安厅、省工业和信息化厅、省市场监督管理局发布《关于加强电动车道路交通安全管理的意见》。扫码查看完整内容 →
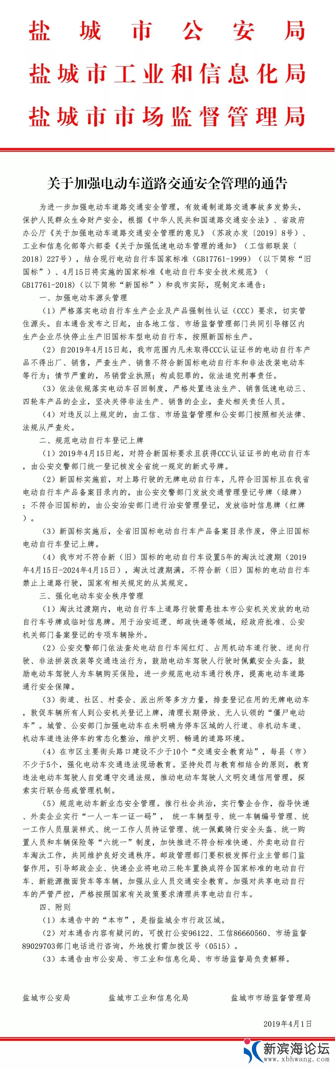
2019年4月1日,盐城市公安局、盐城市工业和信息化局、盐城市市场监督管理局发布《关于加强电动车道路交通安全的通告》。右戳查看完整内容→[color=var(--weui-link)]关于加强电动车道路交通安全管理的通告
2023年12月20日,结合我市道路交通安全实际,盐城市公安局发布《关于加强市区电动两轮轻便摩托车通行管理的通告》。右戳查看完整内容 → 车辆类型五花八门 外观相似容易混淆
交警蜀黍带你学习 仔细分辨谨慎购买 电动自行车属于非机动车,驾驶该类车辆不需要考取摩托车驾驶证。  电动轻便摩托车属于机动车,驾驶电动两轮轻便摩托车应当依法取得准驾车型代号为F、E、D的机动车驾驶证。持有汽车驾驶证(如A、B、C等),但未取得摩托车驾驶证,不得驾驶电动轻便摩托车,需增驾D、E或者F摩托车驾驶证。 电动轻便摩托车
骑行持证还要上牌治安登记红牌、黄牌淘汰过渡期
(2019年4月15日-2024年4月15日)请大家及时更换 公安机关交通管理部门办理电动自行车注册登记的,现场查验车辆,核对强制性认证信息,并核查以下材料:1、所有人身份证明;2、购车发票等来历证明;3、车辆产品合格证或者进口凭证。1、机动车所有人身份证明;2、机动车销售统一发票;3、交通事故强制保险凭证;4、车辆购置税;5、机动车整车出厂合格证明或进口机动车进口凭证。 为了方便大家考试,盐城交警还为大家准备好驾驶证学习教材题库大全,“安全告知书”、“理论学习题库”、“实践培训及考试要求”、“交通安全警示教育视频”、“电动车交通安全宣传海报”,都在下方二维码中,使用手机扫码阅读,省时省力更省心! 
按规上牌骑乘戴盔
保障自身合法权益盐城交警温馨提醒
安全"驶"用守法畅行
|