|
公 告 根据《中华人民共和国消防法》和国家消防救援局《关于全面推行“双随机、一公开”消防监管工作的通知》要求,现向社会公开2026年2月份单位的抽查结果及2026年3月份全市随机抽查事项清单和抽查计划,请相关单位认真遵守消防法律法规,落实消防安全主体责任。
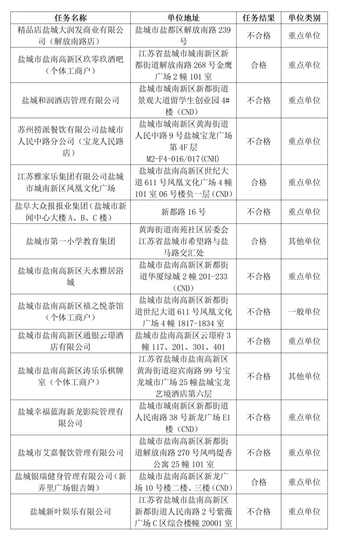
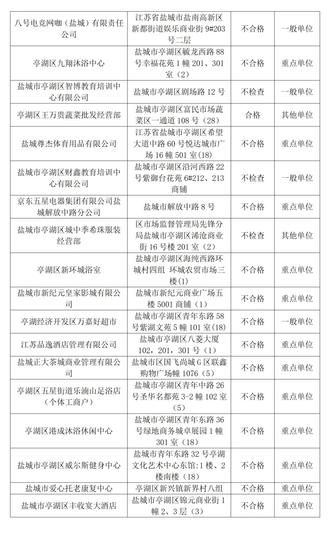
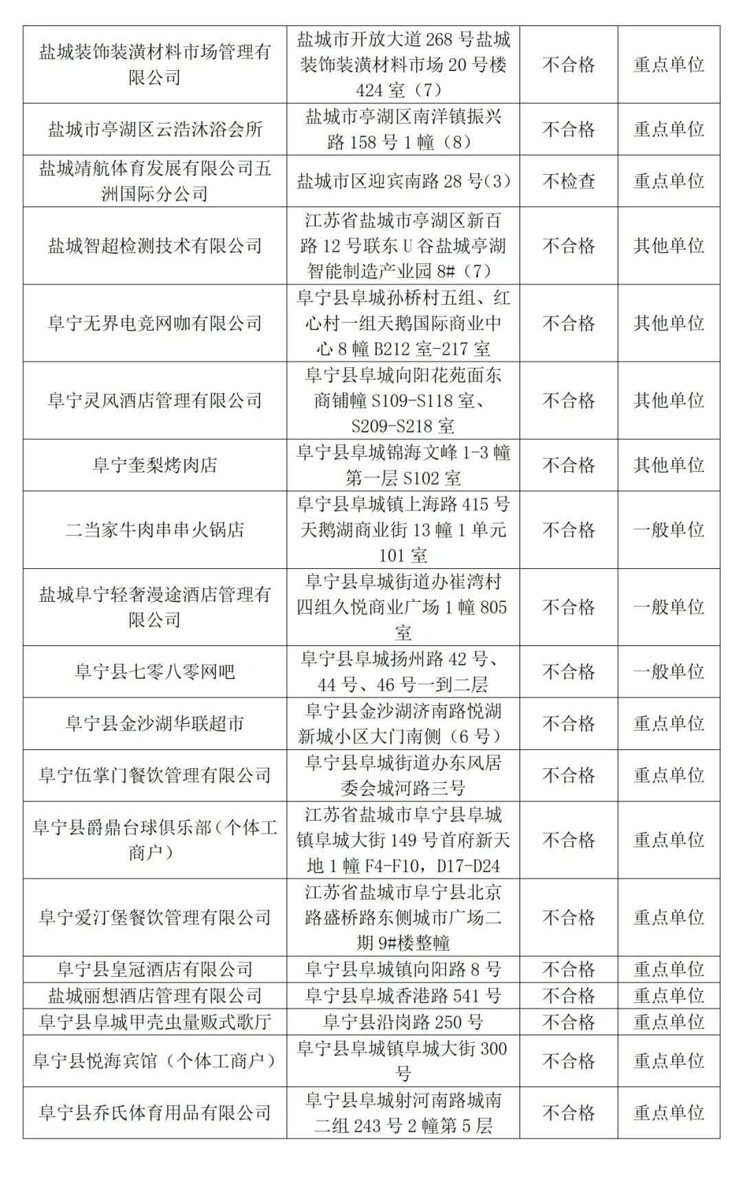
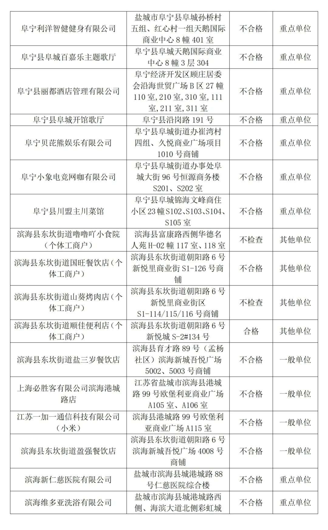
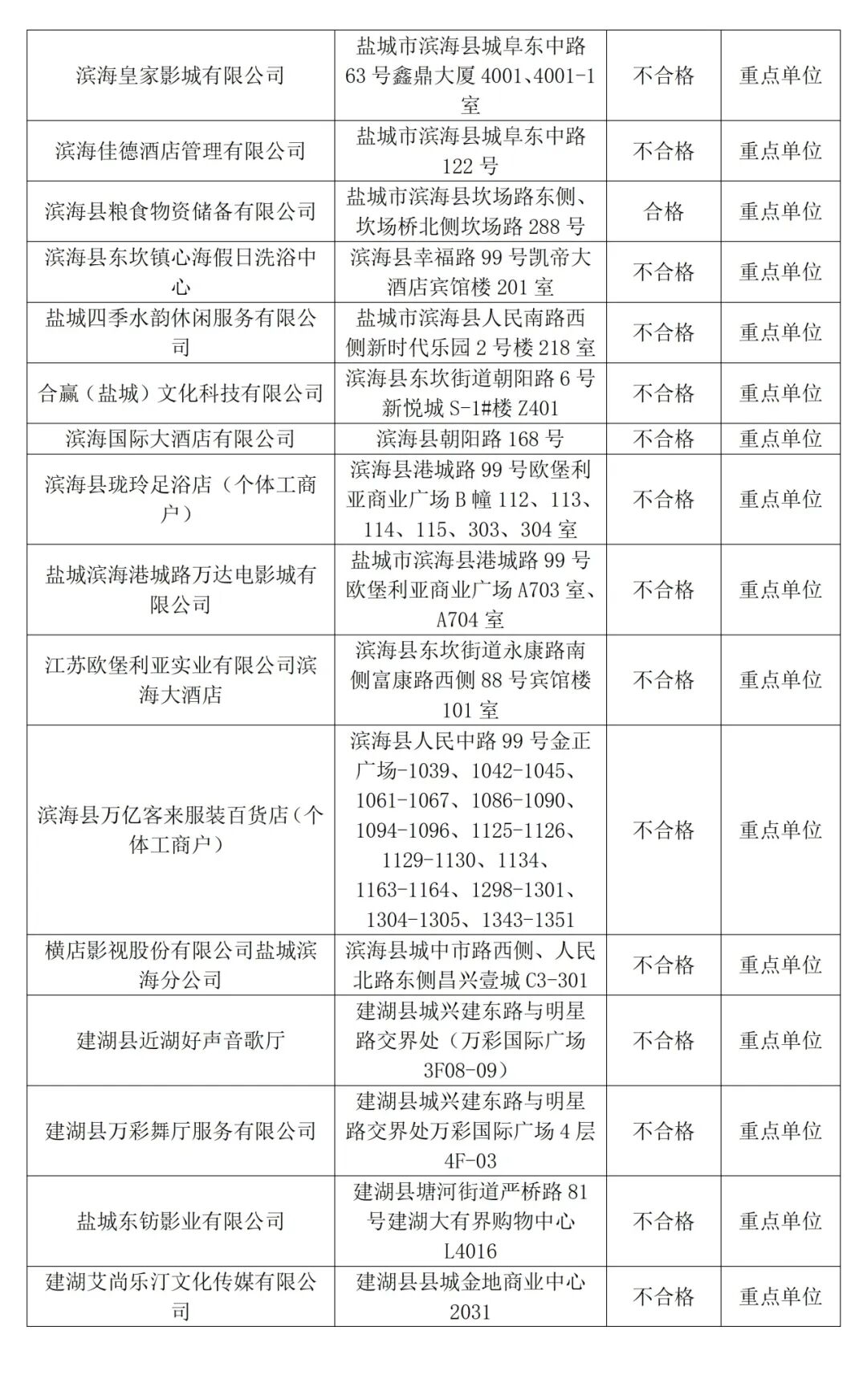
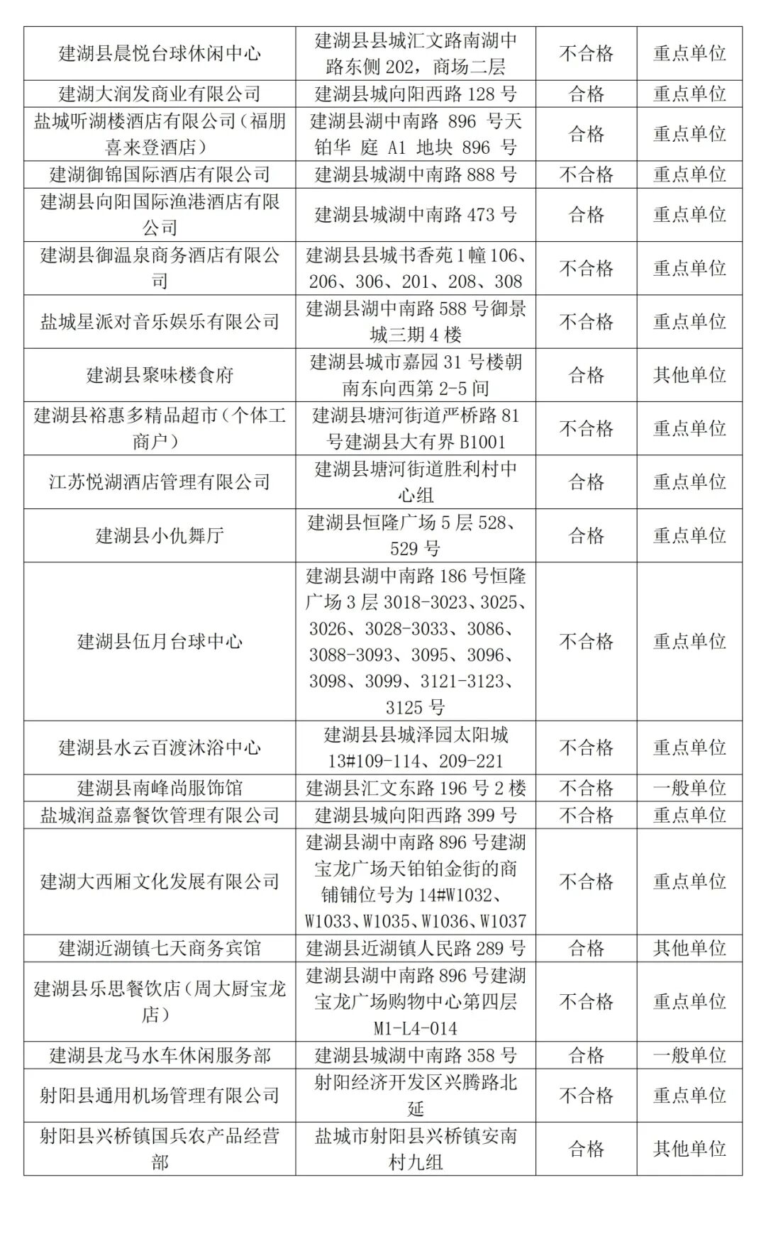
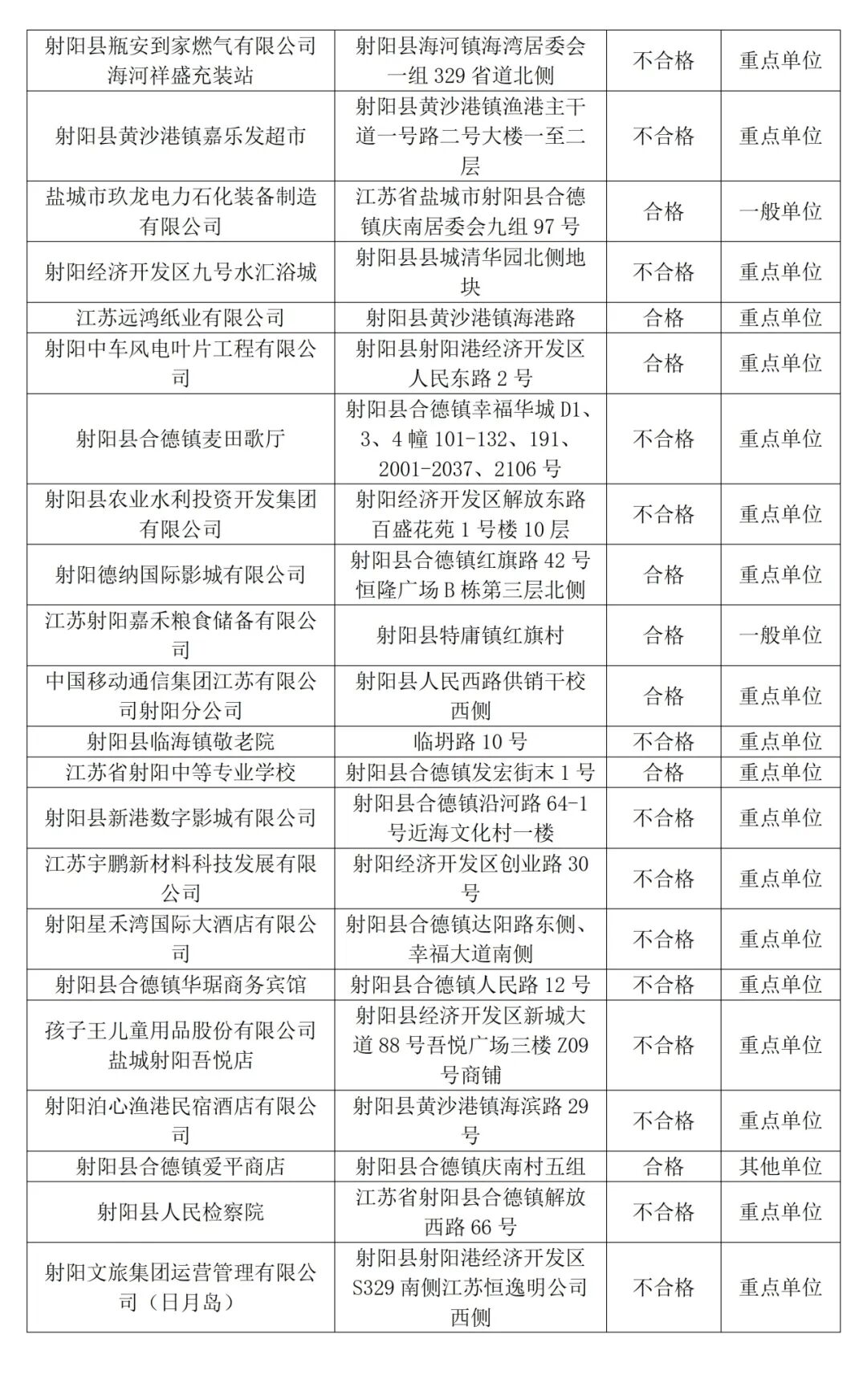
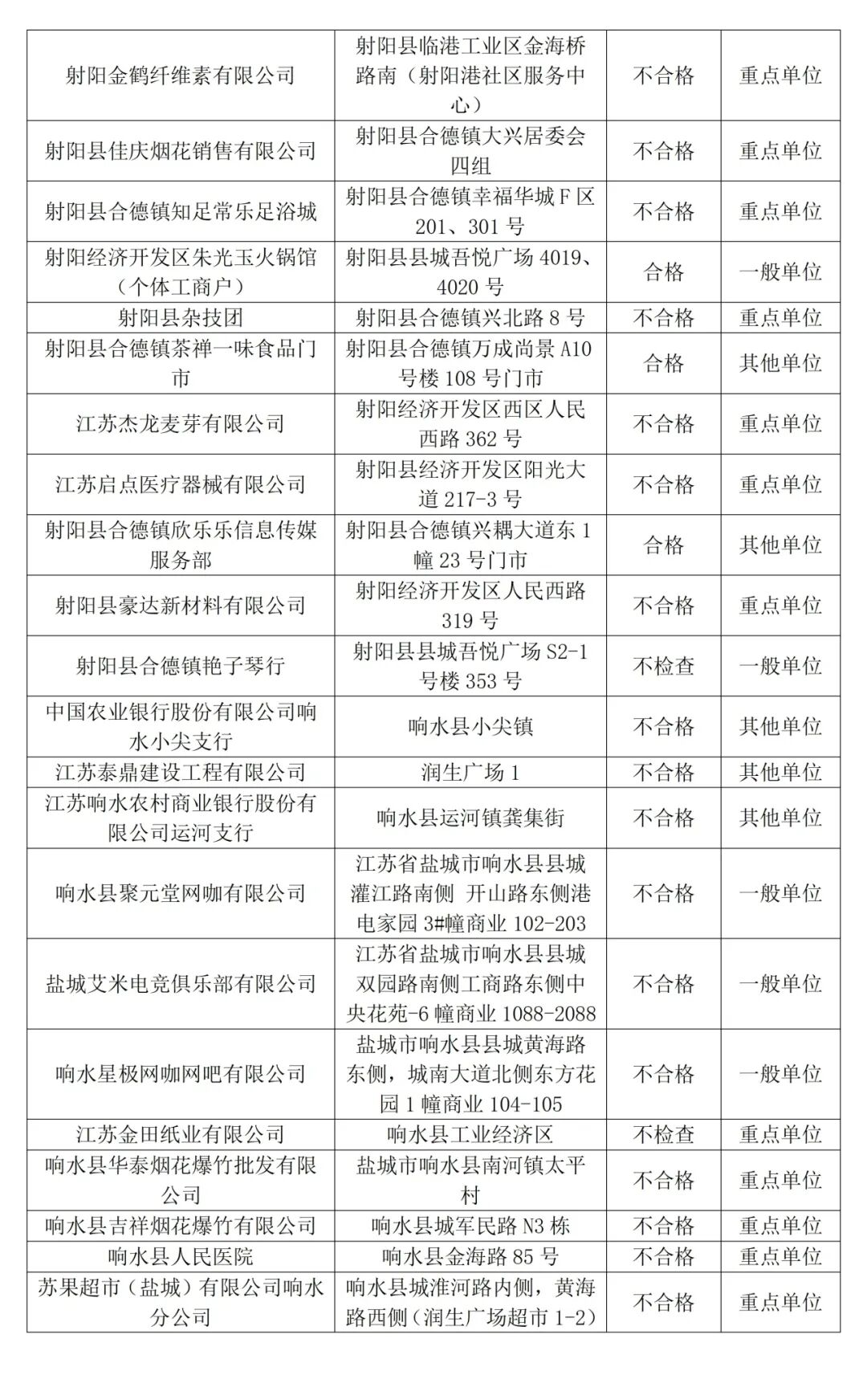
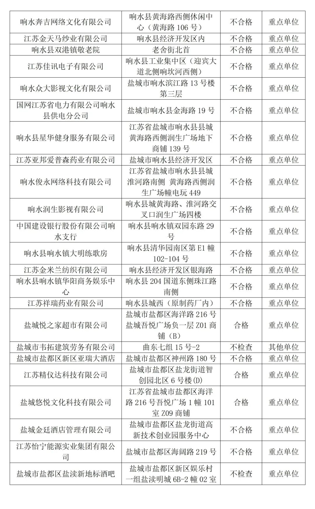
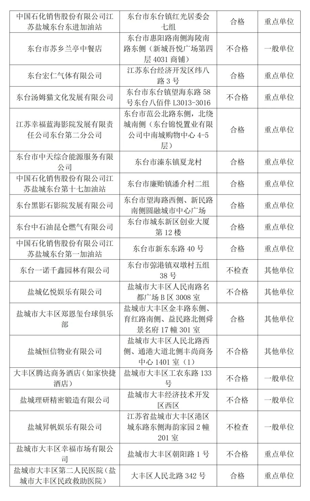
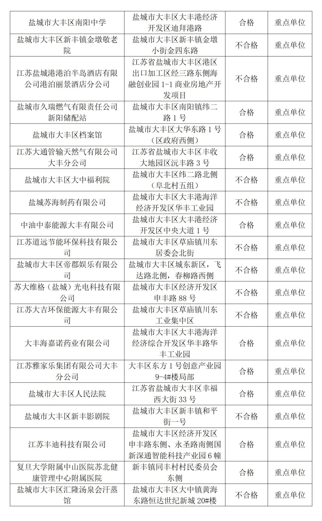
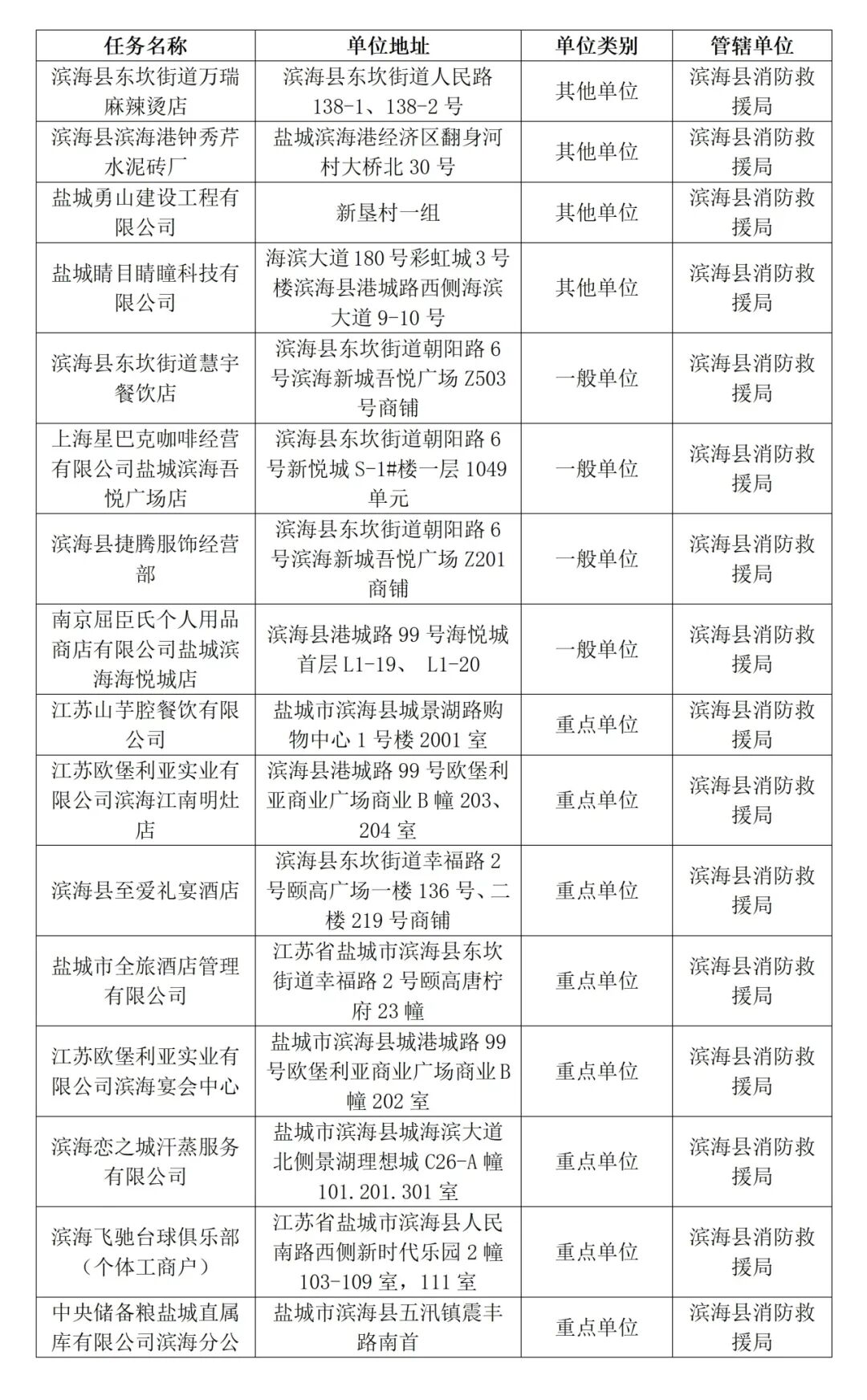
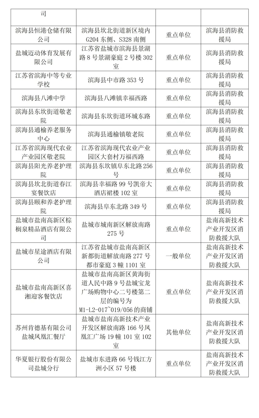
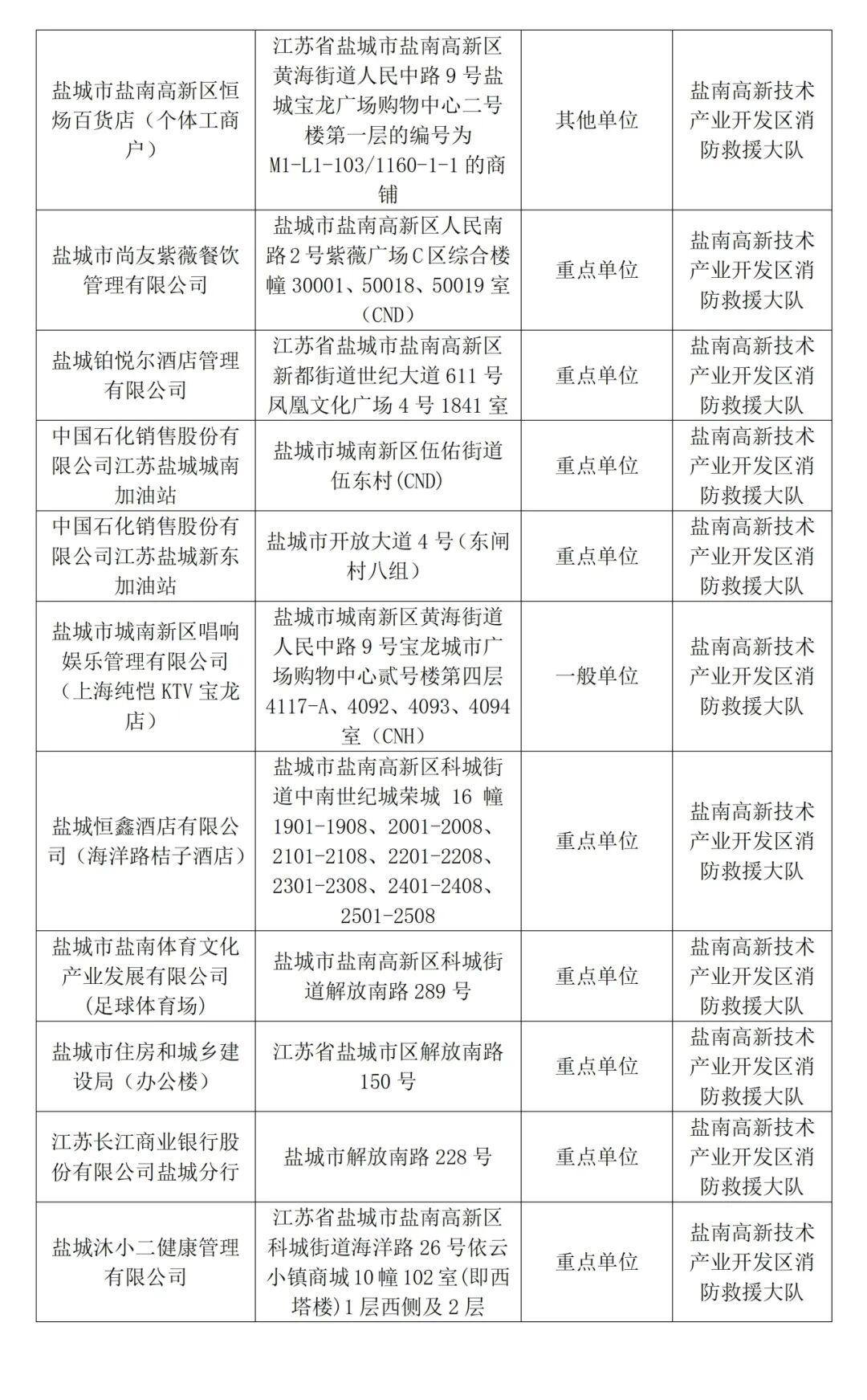
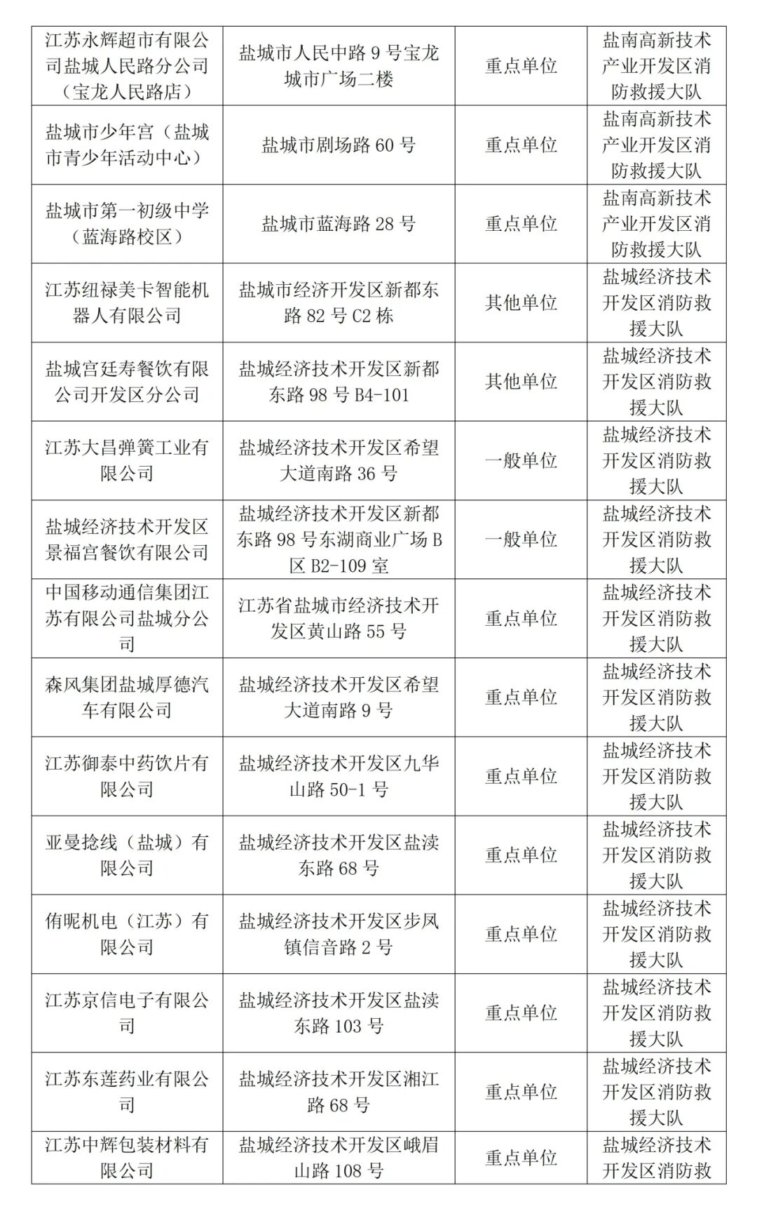
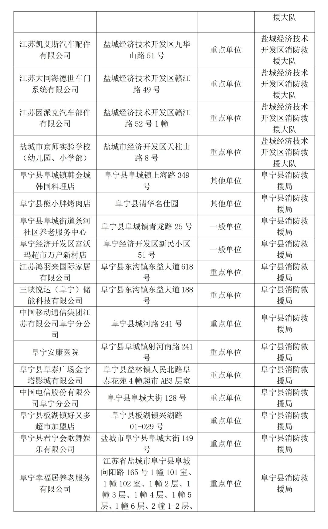
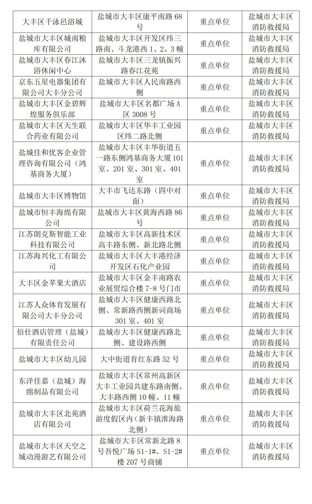
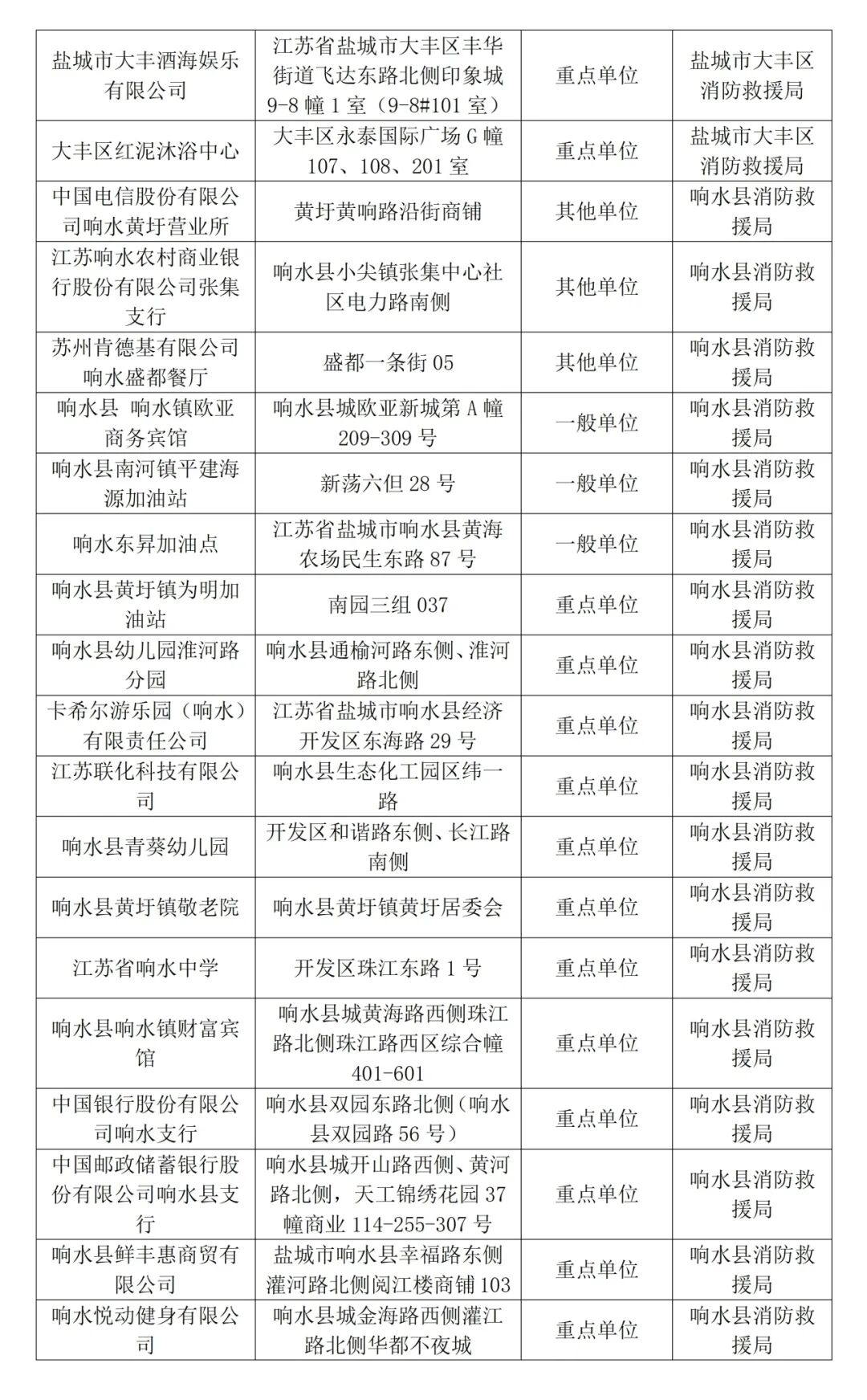
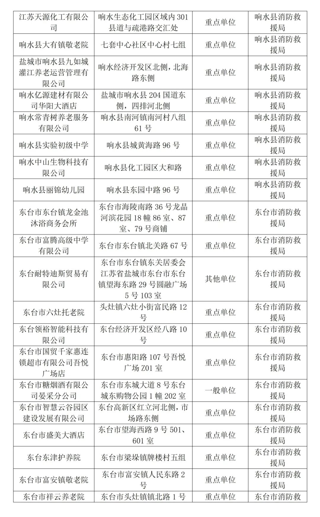
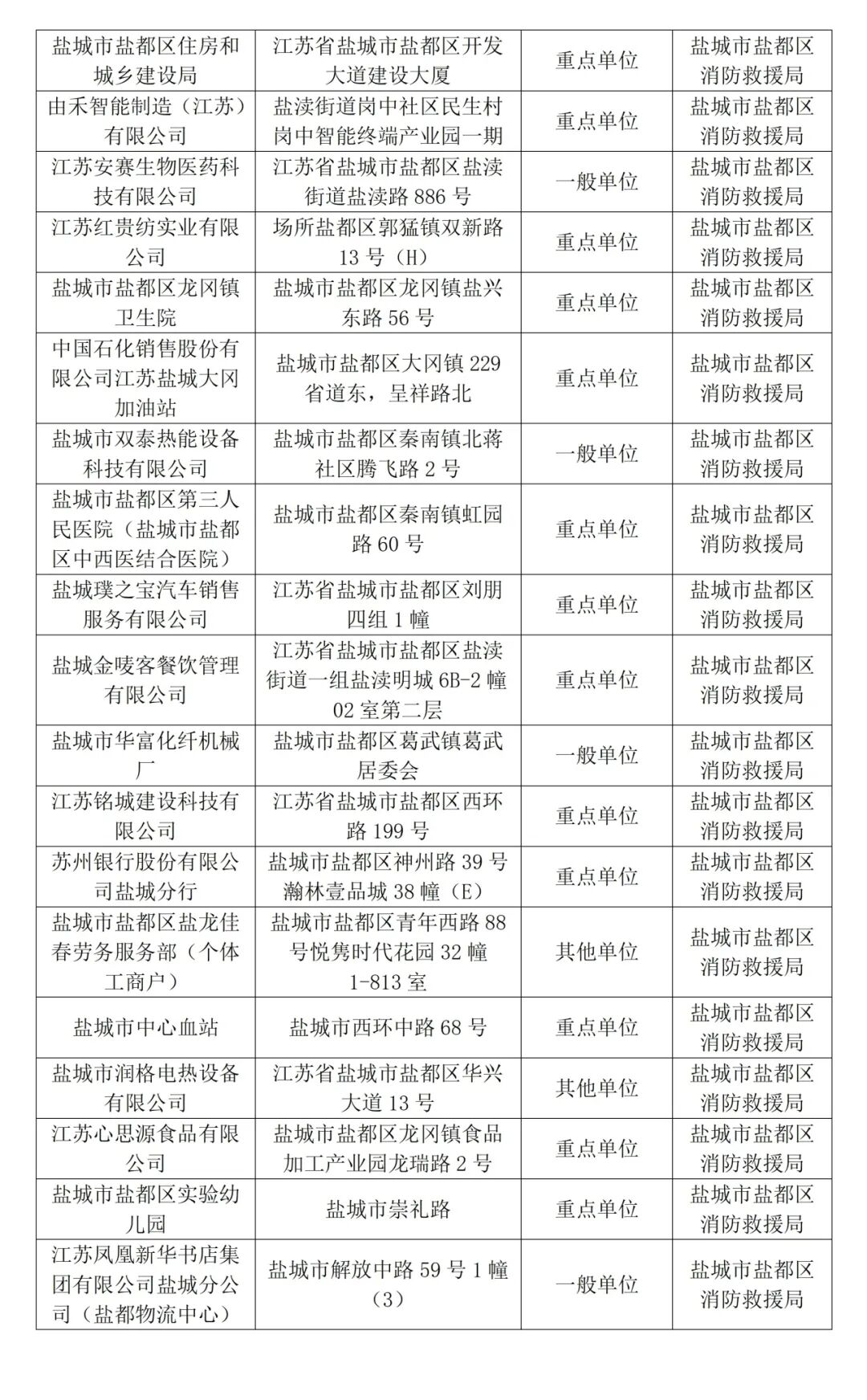
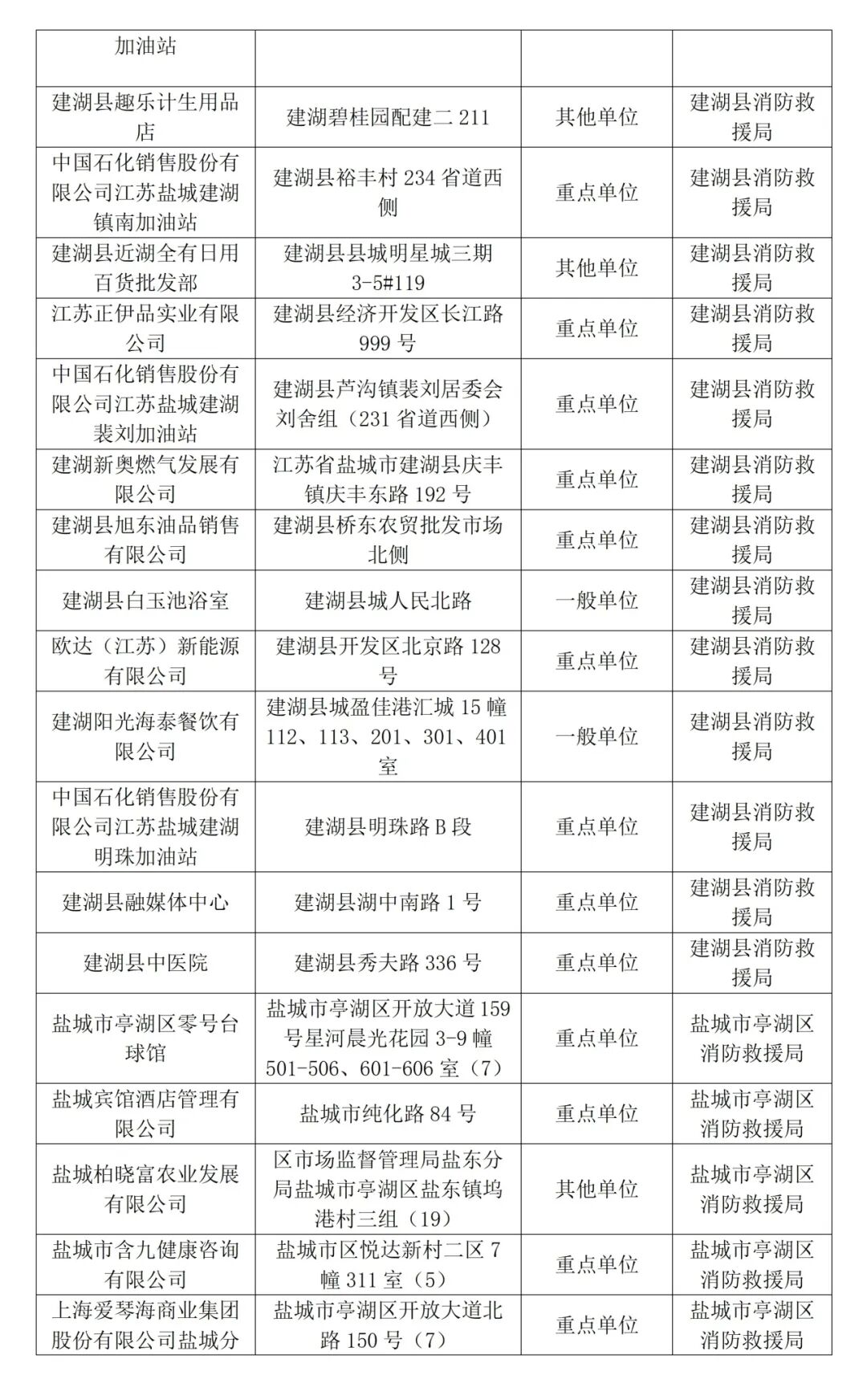
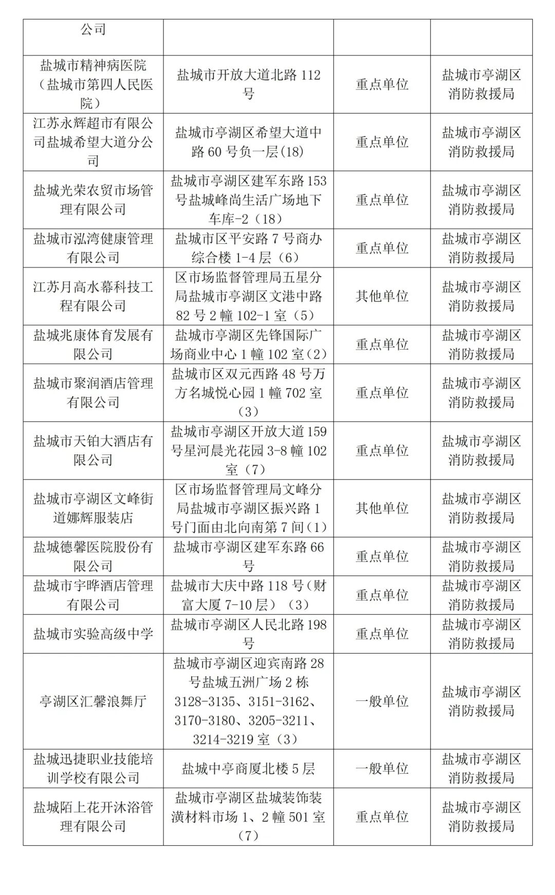
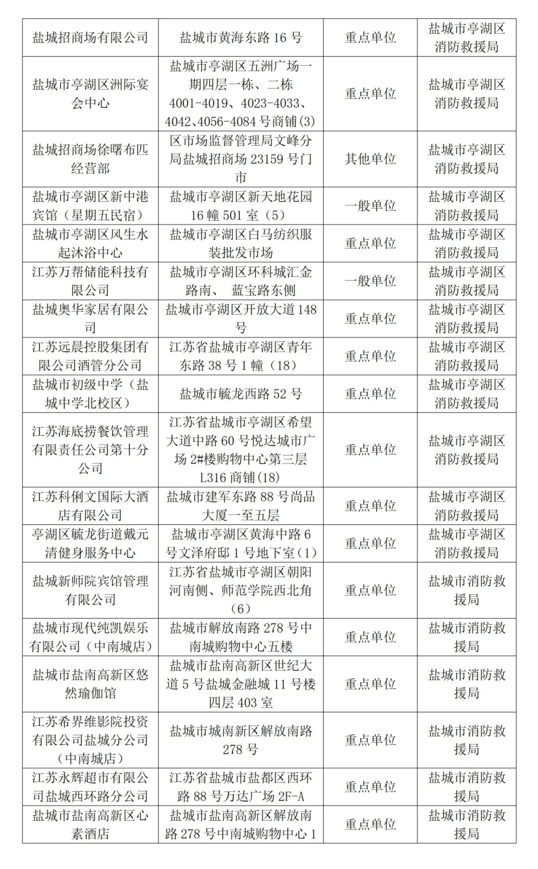
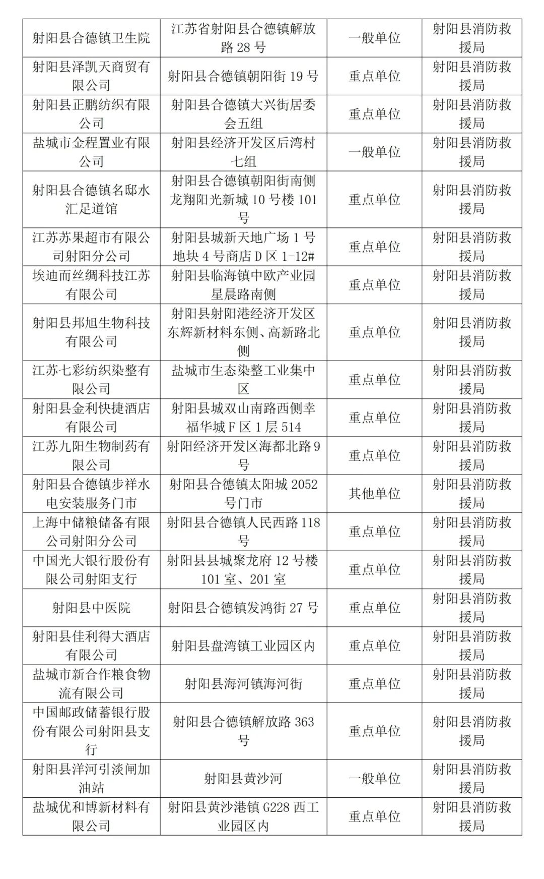
一、随机抽查事项清单 抽查事项 对单位履行法定消防安全职责情况的监督检查 抽查依据 《消防监督检查规定》 抽查对象 重点单位、一般单位、其他单位 抽查主体 市级消防救援机构、县级消防救援机构 抽查比例 机关、团体、企业、事业单位中的消防安全重点单位作为监督抽查的重点,非消防安全重点单位在监督抽查的单位数量中占有一定比例。 抽查次数 对属于人员密集场所的消防安全重点单位每年至少监督检查一次。其他单位按照系统随机生成的抽查计划开展检查。 抽查方式 电脑随机抽查 内容及要求 抽查单位遵守《中华人民共和国消防法》、《机关、团体、企业、事业单位消防安全管理规定》、《江苏省消防条例》等消防法律、法规的情况。抽查要求执行《消防监督检查规定》(公安部令第120号令)第十条、第十一条的相关规定。 二、2月份抽查结果               (左右滑动查看) 三、3月份抽查计划                   (左右滑动查看) 来源:盐城消防
|