登录  | 立即注册

游客您好!登录后享受更多精彩

查看: 9109|回复: 9

知法犯法!滨海一单位被罚343万,没收违法所得114万…

  [复制链接]

1498

主题

18

回帖

2517

积分

知县

积分
2517
发表于 2021-4-5 11:31 | 显示全部楼层 |阅读模式 | 来自江苏
近日
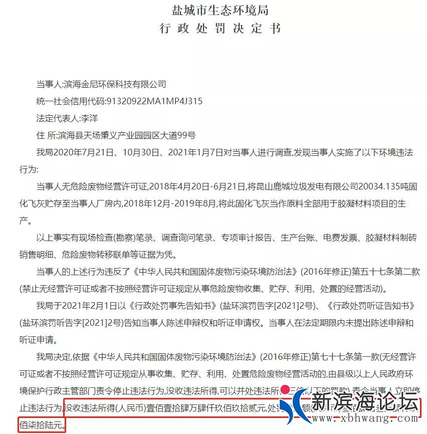
滨海县生态环境局对滨海一单位处以343万余元的处罚
并没收114万余元违法所得款当事人:滨海金尼环保科技有限公司统一社会信用代码:91320922MA1MP4J315法定代表人:李洋住 所:滨海县天场秉义产业园园区大道99号
当事人无危险废物经营许可证,2018年4月20日-6月21日,将昆山鹿城垃圾发电有限公司20034.135吨固化飞灰贮存至当事人厂房内,2018年12月-2019年8月,将此固化飞灰当作原料全部用于胶凝材料项目的生产。

我局决定,依据《中华人民共和国固体废物污染环境防治法》(2016年修正)第七十七条第一款(无经营许可证或者不按照经营许可证规定从事收集、贮存、利用、处置危险废物经营活动的,由县级以上人民政府环境保护行政主管部门责令停止违法行为,没收违法所得,可以并处违法所得三倍以下的罚款)。

责令当事人立即停止违法行为,
没收违法所得(人民币)壹佰壹拾肆万肆仟玖佰玖拾贰元,处罚款金额(人民币)叁佰肆拾叁万肆仟玖佰柒拾陆元。

微信图片_20210405113141.jpg

回复

使用道具 举报

8

主题

313

回帖

3946

积分

知县

积分
3946
发表于 2021-4-6 09:27 来自手机 | 显示全部楼层 | 来自江苏
这次处罚决定大快人心,为生态环境局动真格的行政作为点赞。希望对全县范围内违章违法行为更全面彻底地排查处理,还蓬勃发展的大滨海一片蓝天。
回复 支持 2 反对 0

使用道具 举报

1457

主题

1万

回帖

4万

积分

巡抚

积分
45106
发表于 2021-4-5 12:03 来自手机 | 显示全部楼层 | 来自江苏
提示: 作者被禁止或删除 内容自动屏蔽
回复 支持 1 反对 0

使用道具 举报

1457

主题

1万

回帖

4万

积分

巡抚

积分
45106
发表于 2021-4-5 12:03 来自手机 | 显示全部楼层 | 来自江苏
提示: 作者被禁止或删除 内容自动屏蔽
回复 支持 1 反对 0

使用道具 举报

2

主题

857

回帖

5285

积分

知府

积分
5285
发表于 2021-4-5 11:56 来自手机 | 显示全部楼层 | 来自江苏
回复 支持 1 反对 0

使用道具 举报

48

主题

1055

回帖

3244

积分

知县

积分
3244
发表于 2021-4-5 11:50 来自手机 | 显示全部楼层 | 来自江苏
回复 支持 1 反对 0

使用道具 举报

10

主题

8255

回帖

2万

积分

按察使

积分
21588
发表于 2021-4-5 12:37 来自手机 | 显示全部楼层 | 来自江苏
回复

使用道具 举报

2069

主题

1万

回帖

4万

积分

巡抚

积分
48733
发表于 2021-4-5 13:58 来自手机 | 显示全部楼层 | 来自江苏
估计这玩意暴利啊,要不不会罚这么多!
回复 支持 反对

使用道具 举报

36

主题

8848

回帖

2万

积分

按察使

积分
20356
发表于 2021-4-6 14:12 来自手机 | 显示全部楼层 | 来自辽宁
回复

使用道具 举报

167

主题

2万

回帖

4万

积分

巡抚

积分
48106
发表于 2021-4-6 17:17 来自手机 | 显示全部楼层 | 来自江苏
胆大我们公司专业运输飞灰的,全国各地生活垃圾发电厂,做四五十家电厂业务呢
回复 支持 反对

使用道具 举报

您需要登录后才可以回帖 登录 | 立即注册

本版积分规则

Powered by Discuz! X3.5

Copyright © 2001-2020, Tencent Cloud.

快速回复 返回顶部 返回列表