登录  | 立即注册

游客您好!登录后享受更多精彩

查看: 14172|回复: 30

关于残疾人联合会2018年8月17日中标供应商供货

    [复制链接]

6

主题

11

回帖

307

积分

进士

积分
307
发表于 2018-11-25 18:11 来自手机 | 显示全部楼层 |阅读模式 | 来自江苏
关于残疾人联合会2018年8月17日中标供应商供货问题
关于2018年8月17日残疾人联合会进行公开招标,9月10日开标,中标单位“盐城市康尔泰医疗器械有限公司”注册地址滨海本县的。供货时间是一个月,验收已经全部过了,现在我们就来看看供货商的供货是否齐全,以下是蔡桥和五汛的残疾人康复之家的供货点,其他6家就上图片了,主要2家货物一样,那其他的几家也是一样。还有其他货呢?8家就被你少了10几万的货,平分了吧?希望各有关单位看一下






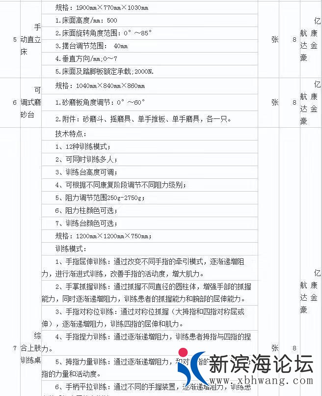
以下是滨海县残疾人的所需要的产品(2018年8月17的招标产品)和中标公告
20181125357221543140638165923.jpg
20181125357221543140638189158.jpg
20181125357221543140638207684.jpg
20181125357221543140638221819.jpg
20181125357221543140638235779.jpg
回复

使用道具 举报

21

主题

4712

回帖

1万

积分

按察使

积分
15470
发表于 2018-11-25 21:41 来自手机 | 显示全部楼层 | 来自江苏
不得了,这些可是残疾人的啊?心也太黑了吧?
回复 支持 2 反对 0

使用道具 举报

2069

主题

1万

回帖

4万

积分

巡抚

积分
48733
发表于 2018-11-25 19:53 来自手机 | 显示全部楼层 | 来自江苏
这玩意不能玩假,查出来死定定
回复 支持 2 反对 0

使用道具 举报

0

主题

1

回帖

9

积分

书童

积分
9
发表于 2018-11-26 12:14 来自手机 | 显示全部楼层 | 来自江苏
可笑,一看就是未中标单位过来倒酸水的,造谣可是要进去的,留着在家过年不好吗?你是觉得纪委傻不会核对数量还是觉得残联傻到顶风作案?一个萝卜一个坑的东西,是你几张照片几个视频就能蒙蔽大家眼睛的么?脑子是个好东西我希望楼主有,被子也是个好东西,多带一床监狱里不会冷~
回复 支持 1 反对 0

使用道具 举报

12

主题

1399

回帖

7340

积分

知府

积分
7340

活跃会员热心会员灌水之王突出贡献积分达人

发表于 2018-11-26 08:25 来自手机 | 显示全部楼层 | 来自江苏
肯定还有放在其他地方了或者货没到家呢
回复 支持 1 反对 0

使用道具 举报

1

主题

1361

回帖

6651

积分

知府

积分
6651
发表于 2018-11-26 04:16 来自手机 | 显示全部楼层 | 来自江苏
看怎样收场,等待下文。
回复 支持 1 反对 0

使用道具 举报

5765

主题

3万

回帖

10万

积分

总督

积分
100158
发表于 2018-11-25 21:10 来自手机 | 显示全部楼层 | 来自江苏
回复 支持 1 反对 0

使用道具 举报

5

主题

120

回帖

484

积分

进士

积分
484
发表于 2018-11-25 18:22 来自手机 | 显示全部楼层 | 来自江苏
回复 支持 反对

使用道具 举报

36

主题

8848

回帖

2万

积分

按察使

积分
20356
发表于 2018-11-25 18:35 来自手机 | 显示全部楼层 | 来自江苏
回复 支持 反对

使用道具 举报

1457

主题

1万

回帖

4万

积分

巡抚

积分
45106
发表于 2018-11-25 19:04 来自手机 | 显示全部楼层 | 来自江苏
提示: 作者被禁止或删除 内容自动屏蔽
回复 支持 反对

使用道具 举报

172

主题

3873

回帖

1万

积分

知府

积分
13792
发表于 2018-11-25 19:54 来自手机 | 显示全部楼层 | 来自江苏
回复 支持 反对

使用道具 举报

0

主题

757

回帖

2041

积分

知县

积分
2041
发表于 2018-11-25 19:57 来自手机 | 显示全部楼层 | 来自江苏
回复

使用道具 举报

21

主题

405

回帖

2797

积分

知县

积分
2797
发表于 2018-11-25 21:51 来自手机 | 显示全部楼层 | 来自江苏
回复 支持 反对

使用道具 举报

您需要登录后才可以回帖 登录 | 立即注册

本版积分规则

Powered by Discuz! X3.5

Copyright © 2001-2020, Tencent Cloud.

快速回复 返回顶部 返回列表